HOME   LIST
‹–   –›

Flux Rope in 2024

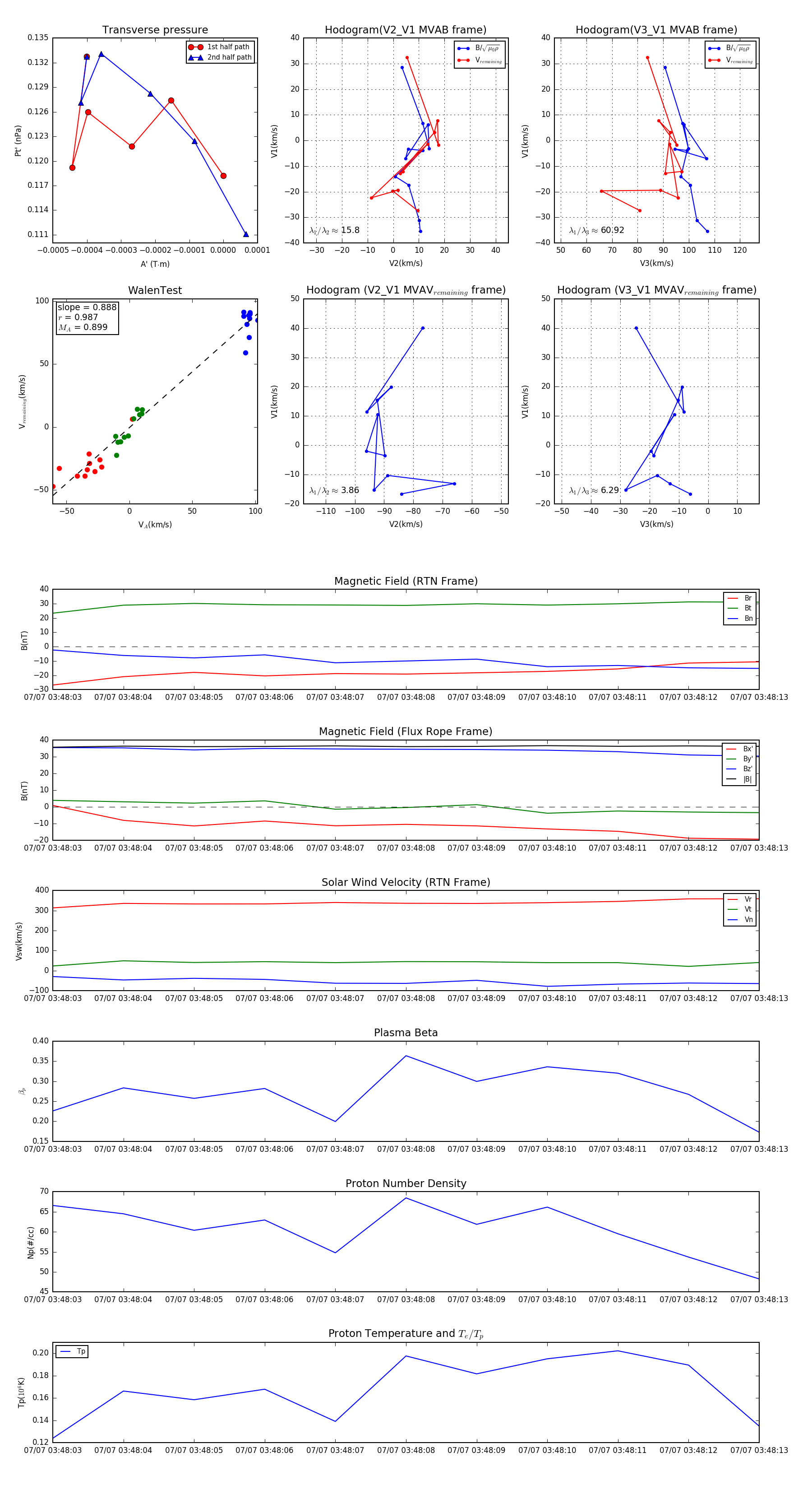
Flux Rope Event 2024-07-07 03:48:03 ~ 2024-07-07 03:48:13 (11 seconds)


plot