HOME   LIST
‹–   –›

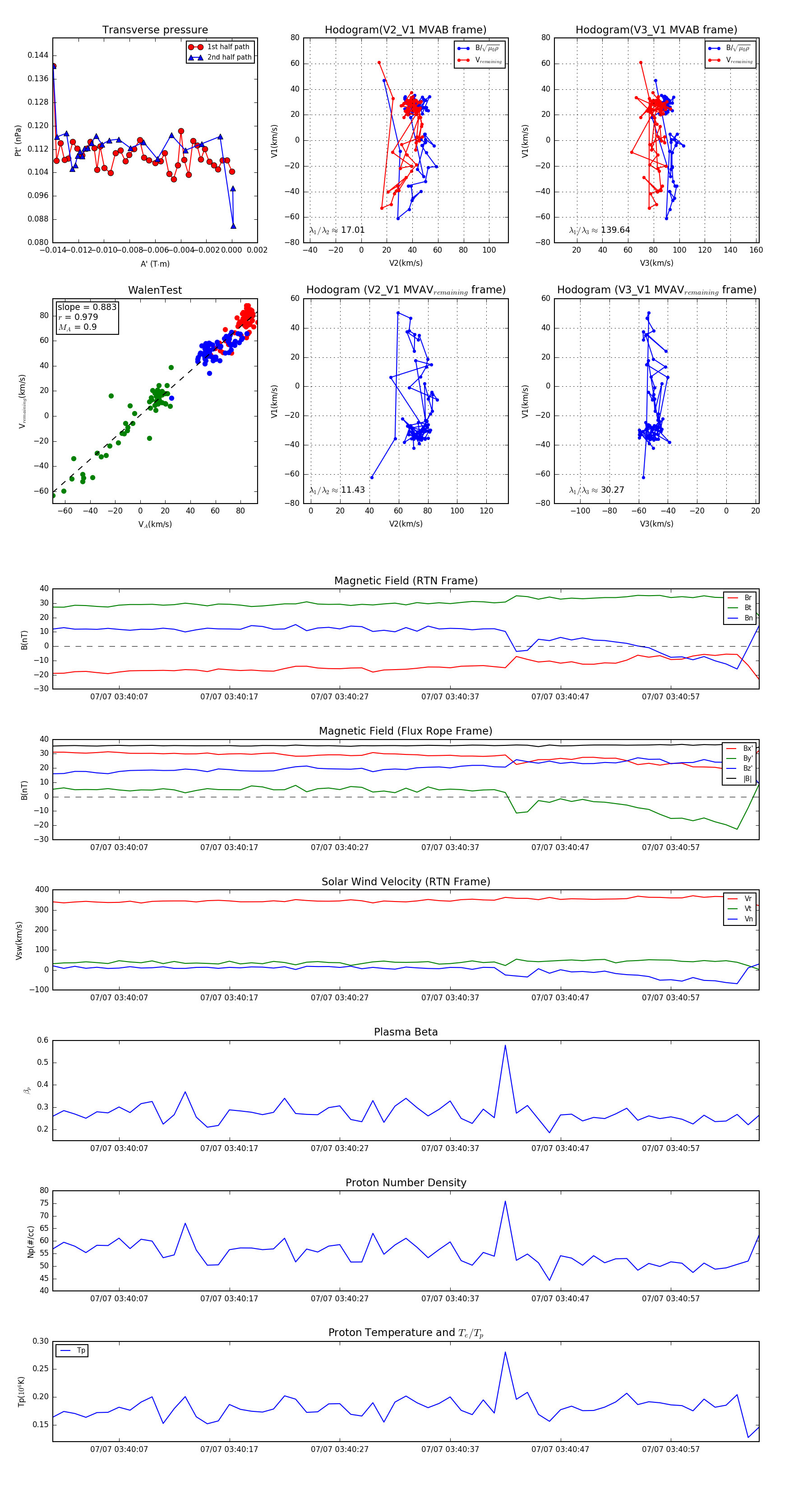
Flux Rope in 2024

Flux Rope Event 2024-07-07 03:40:01 ~ 2024-07-07 03:41:05 (65 seconds)


plot