HOME   LIST
‹–   –›

Flux Rope in 2024

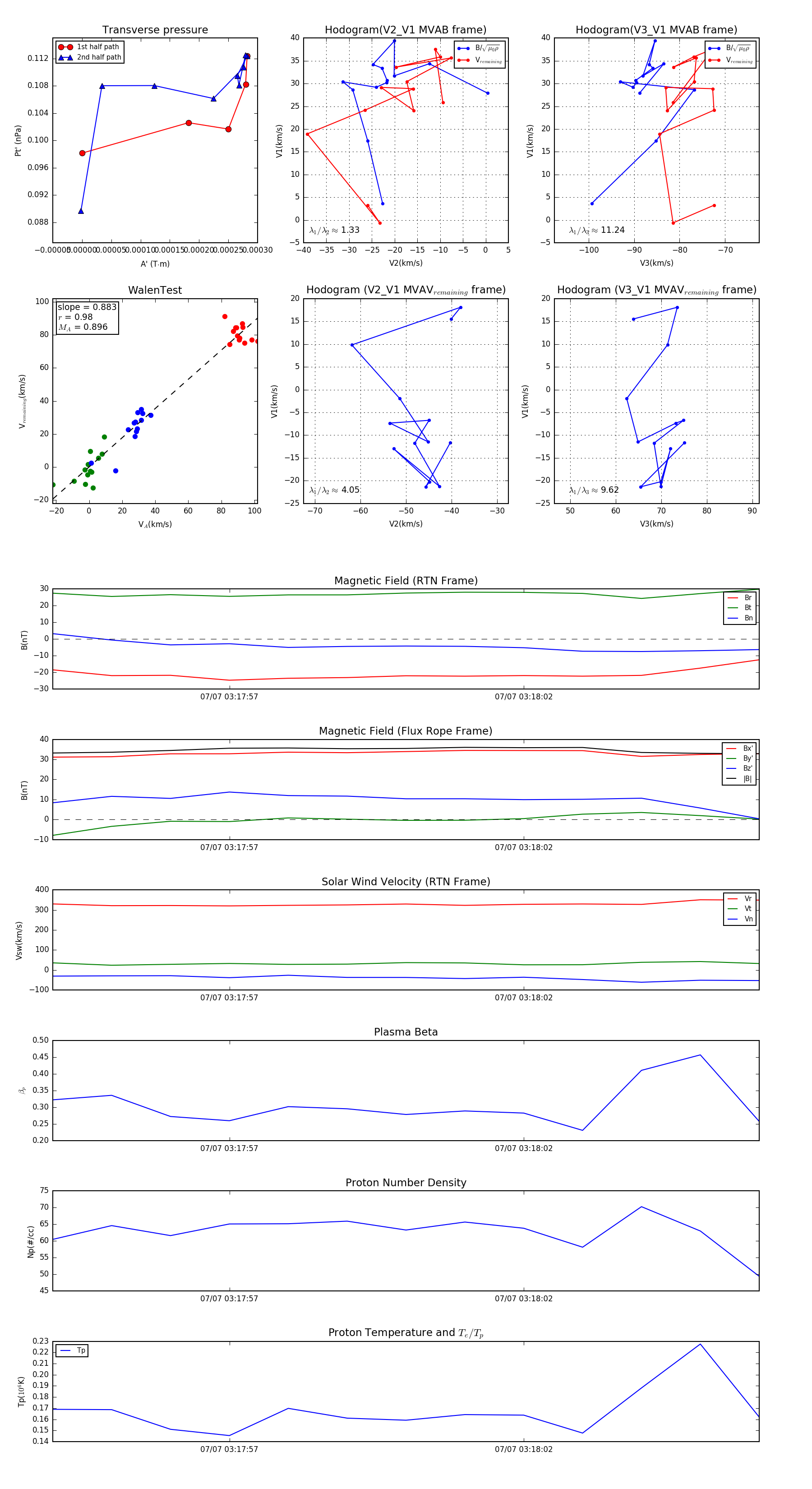
Flux Rope Event 2024-07-07 03:17:54 ~ 2024-07-07 03:18:06 (13 seconds)


plot