HOME   LIST
‹–   –›

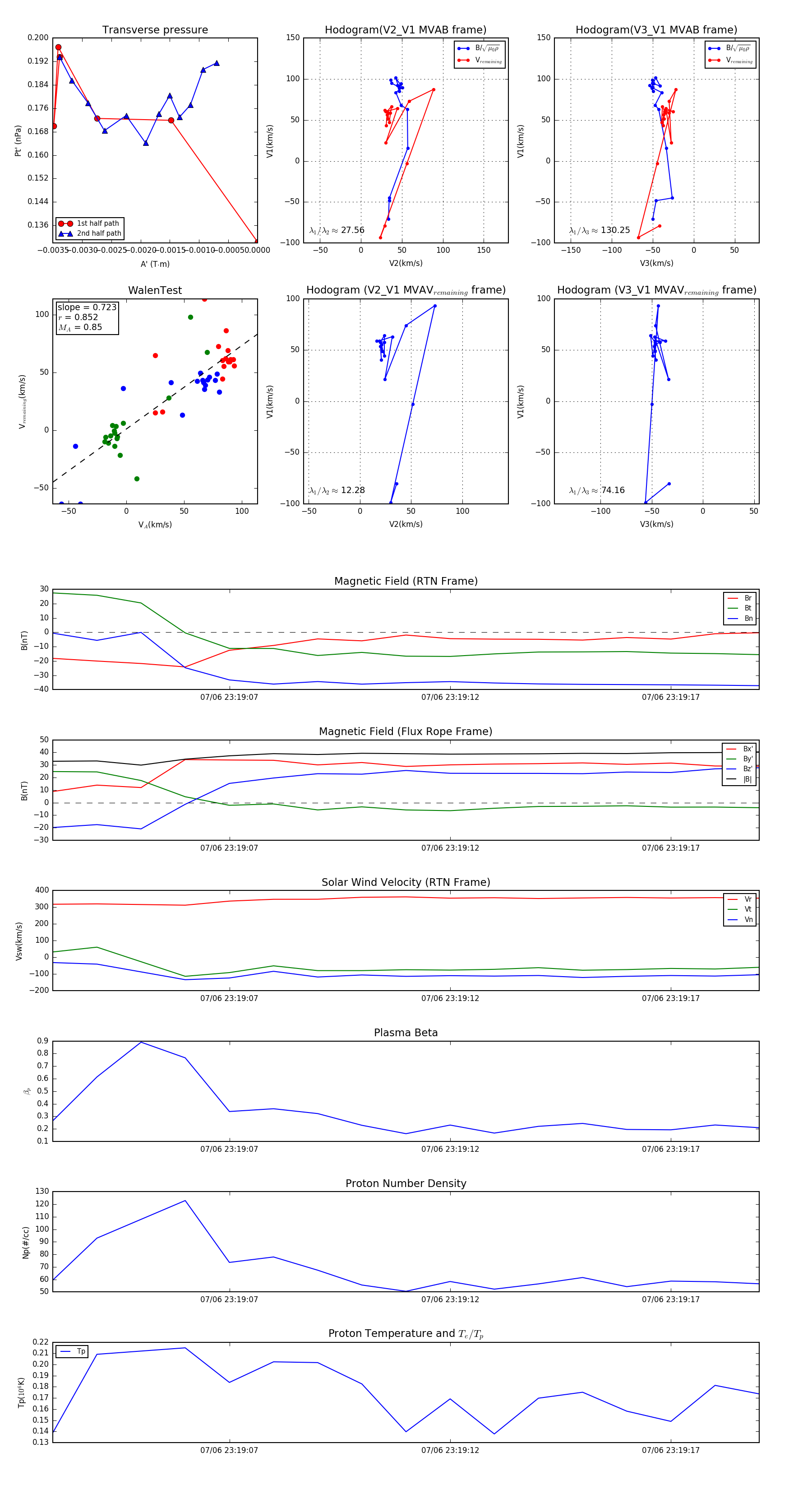
Flux Rope in 2024

Flux Rope Event 2024-07-06 23:19:03 ~ 2024-07-06 23:19:19 (17 seconds)


plot