HOME   LIST
‹–   –›

Flux Rope in 2024

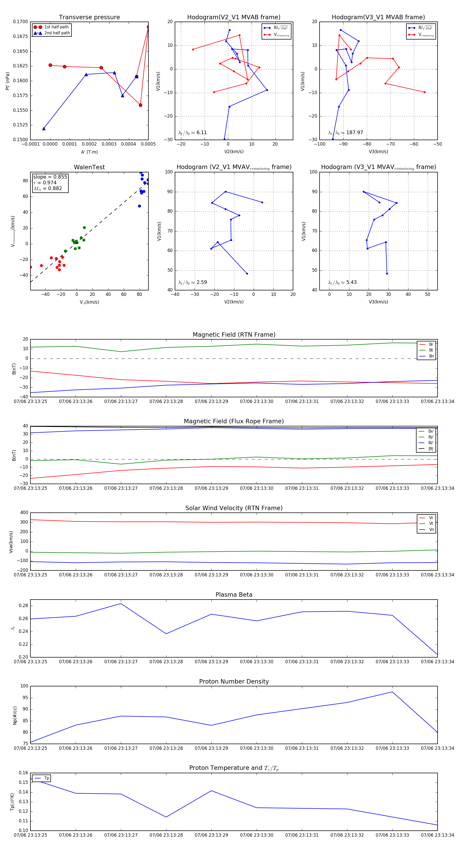
Flux Rope Event 2024-07-06 23:13:25 ~ 2024-07-06 23:13:34 (10 seconds)


plot