HOME   LIST
‹–   –›

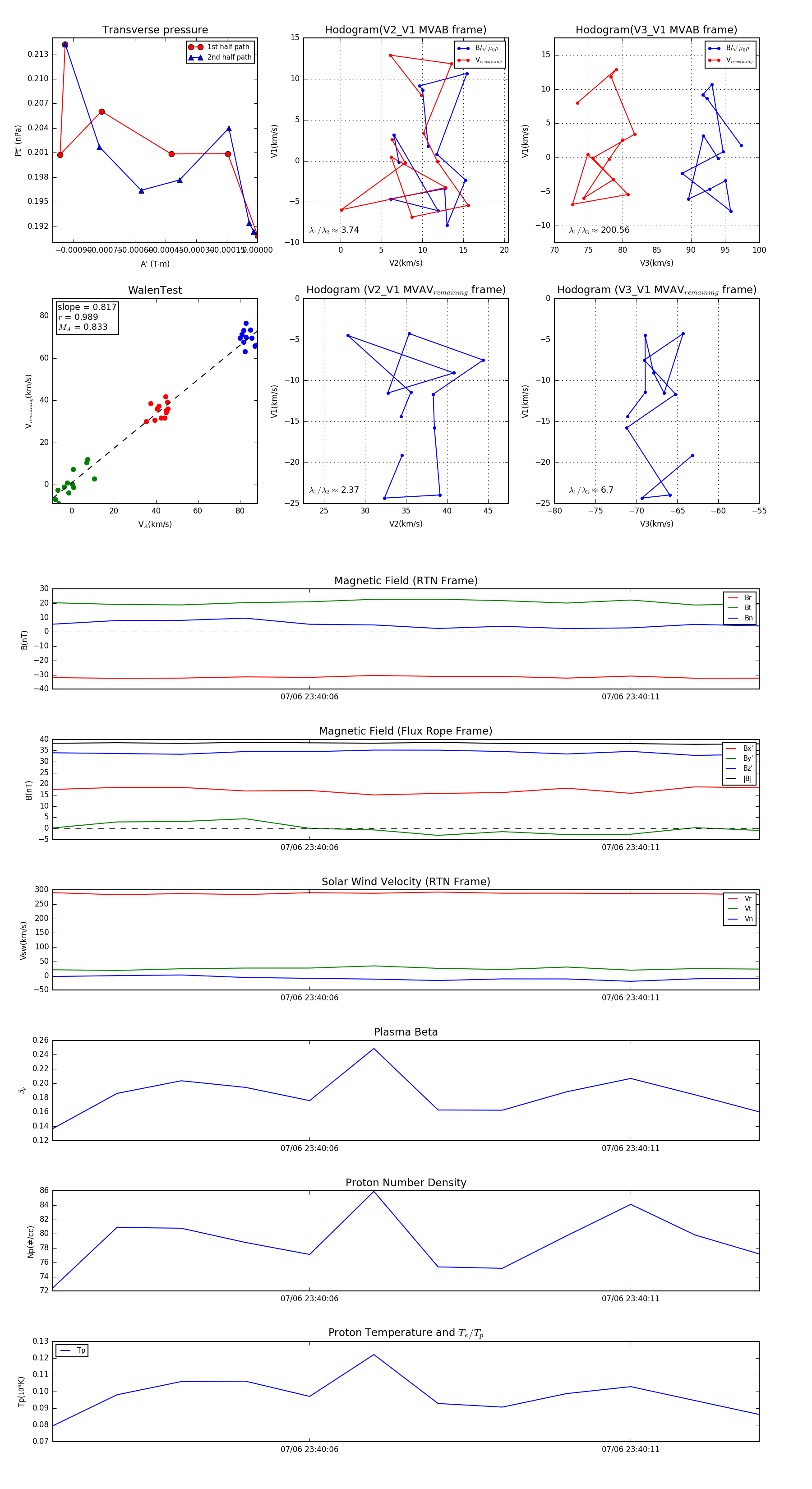
Flux Rope in 2024

Flux Rope Event 2024-07-06 23:40:02 ~ 2024-07-06 23:40:13 (12 seconds)


plot