HOME   LIST
‹–   –›

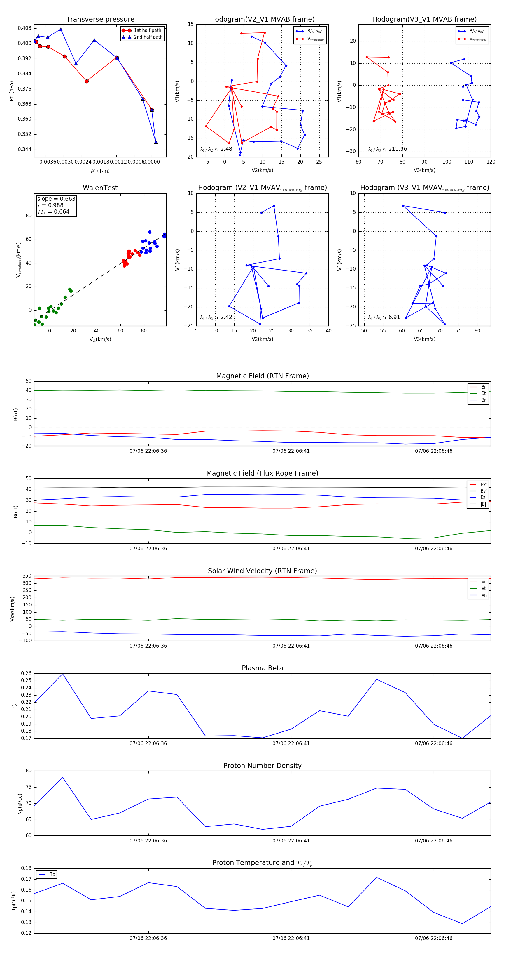
Flux Rope in 2024

Flux Rope Event 2024-07-06 22:06:32 ~ 2024-07-06 22:06:48 (17 seconds)


plot