HOME   LIST
‹–   –›

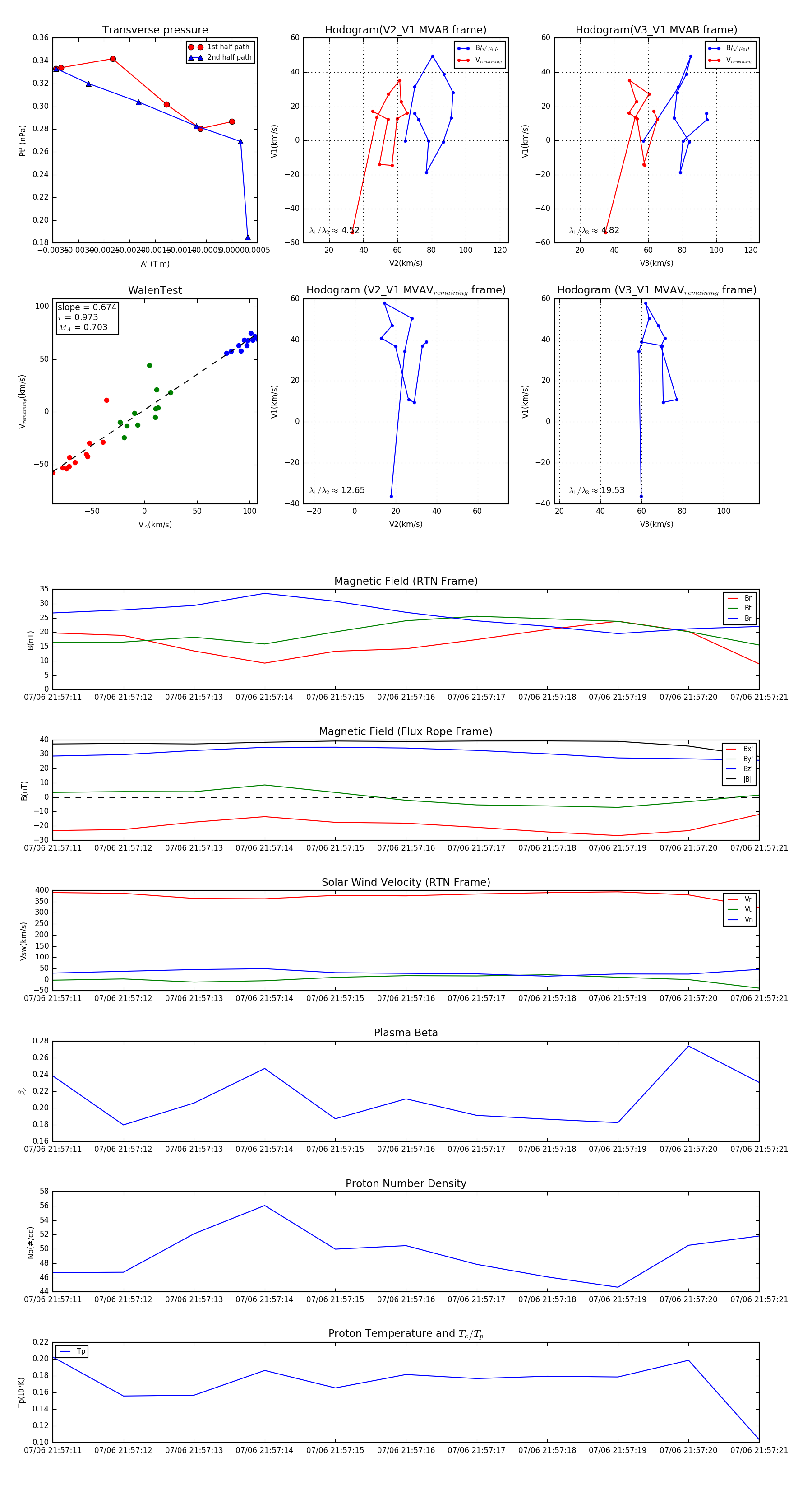
Flux Rope in 2024

Flux Rope Event 2024-07-06 21:57:11 ~ 2024-07-06 21:57:21 (11 seconds)


plot