HOME   LIST
‹–   –›

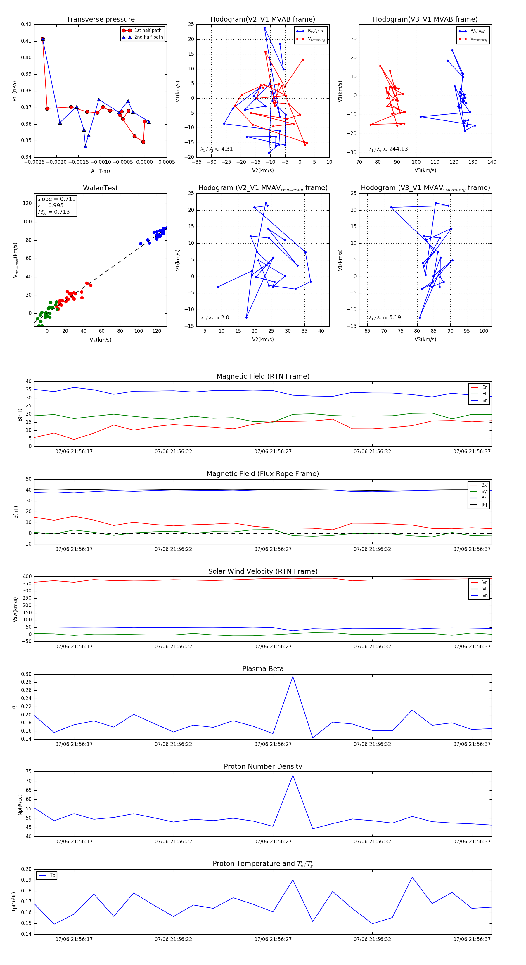
Flux Rope in 2024

Flux Rope Event 2024-07-06 21:56:15 ~ 2024-07-06 21:56:38 (24 seconds)


plot