HOME   LIST
‹–   –›

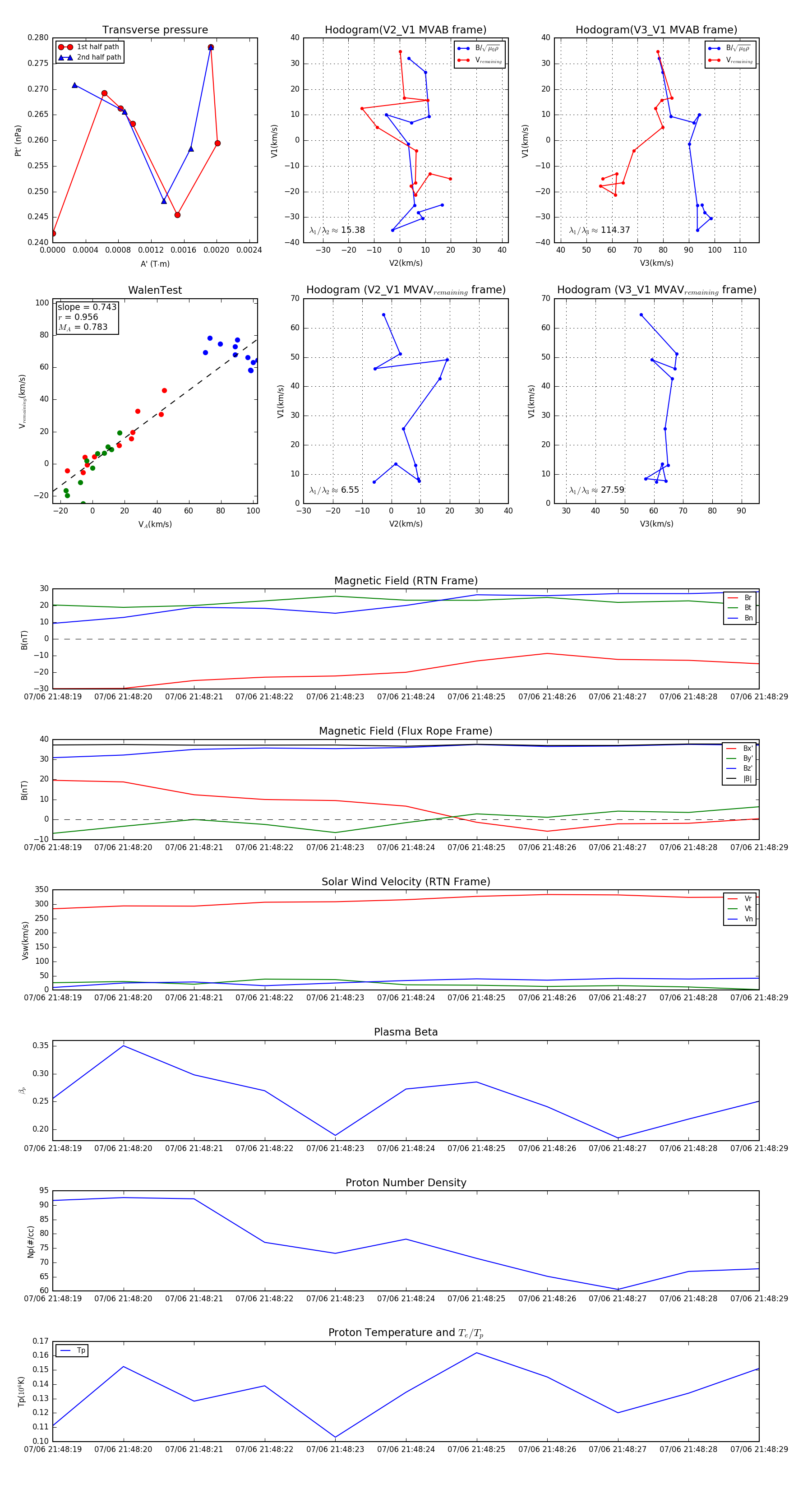
Flux Rope in 2024

Flux Rope Event 2024-07-06 21:48:19 ~ 2024-07-06 21:48:29 (11 seconds)


plot