HOME   LIST
‹–   –›

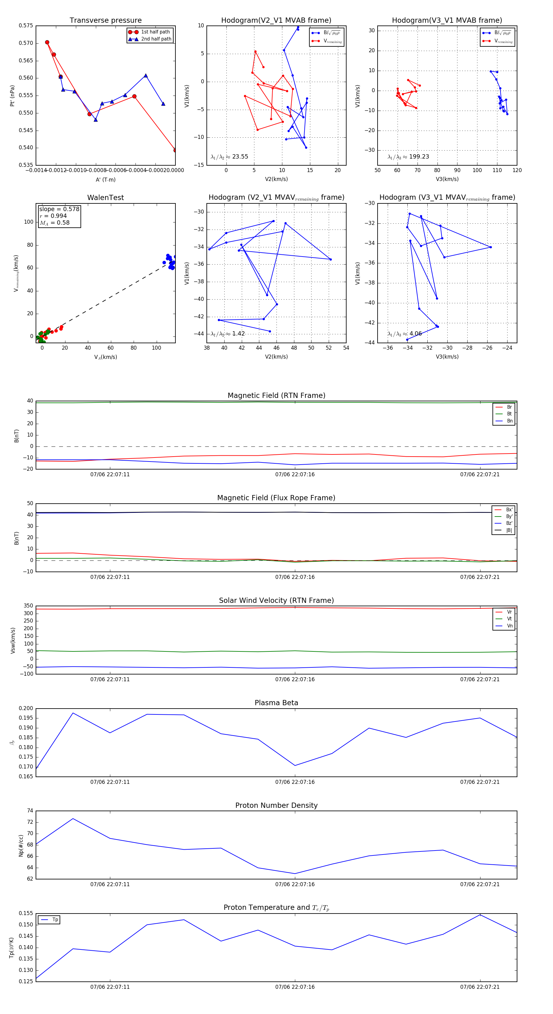
Flux Rope in 2024

Flux Rope Event 2024-07-06 22:07:09 ~ 2024-07-06 22:07:22 (14 seconds)


plot