HOME   LIST
‹–   –›

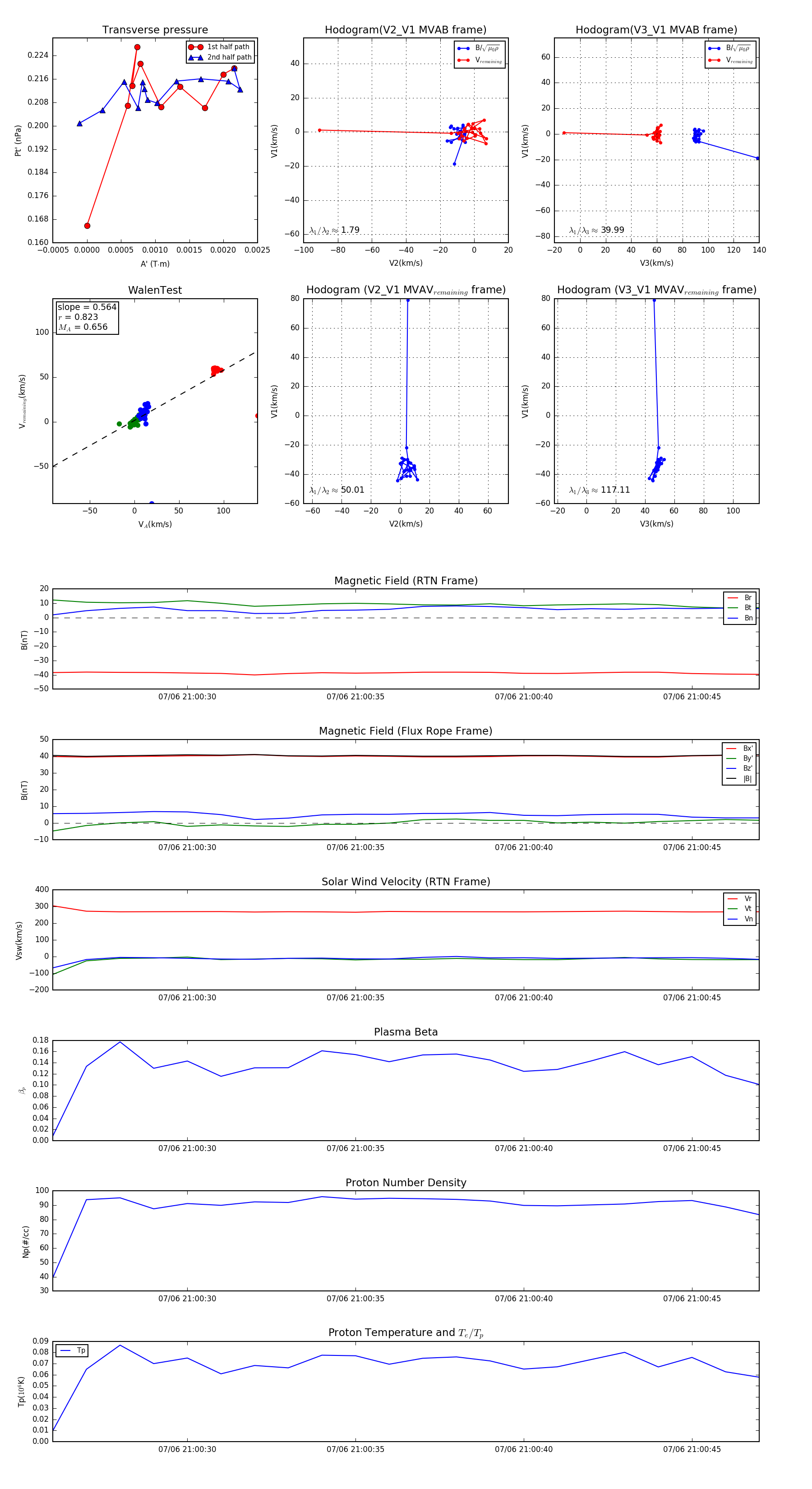
Flux Rope in 2024

Flux Rope Event 2024-07-06 21:00:26 ~ 2024-07-06 21:00:47 (22 seconds)


plot