HOME   LIST
‹–   –›

Flux Rope in 2024

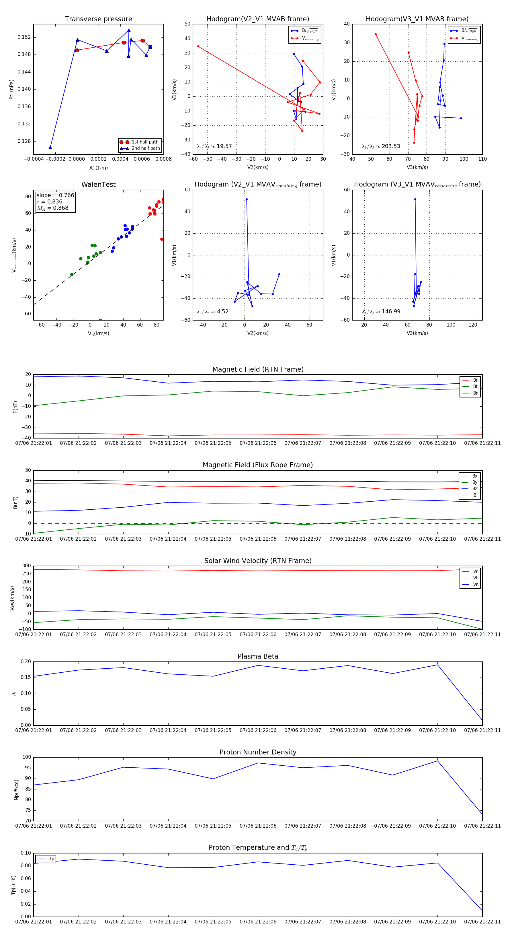
Flux Rope Event 2024-07-06 21:22:01 ~ 2024-07-06 21:22:11 (11 seconds)


plot