HOME   LIST
‹–   –›

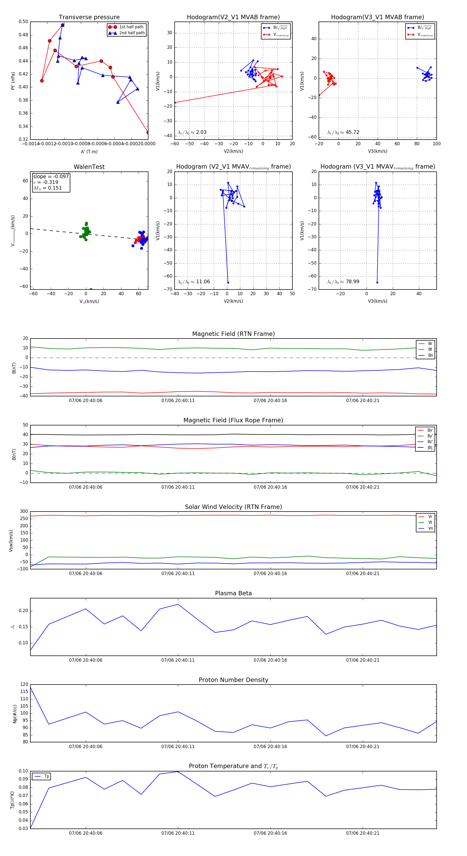
Flux Rope in 2024

Flux Rope Event 2024-07-06 20:40:03 ~ 2024-07-06 20:40:25 (23 seconds)


plot