HOME   LIST
‹–   –›

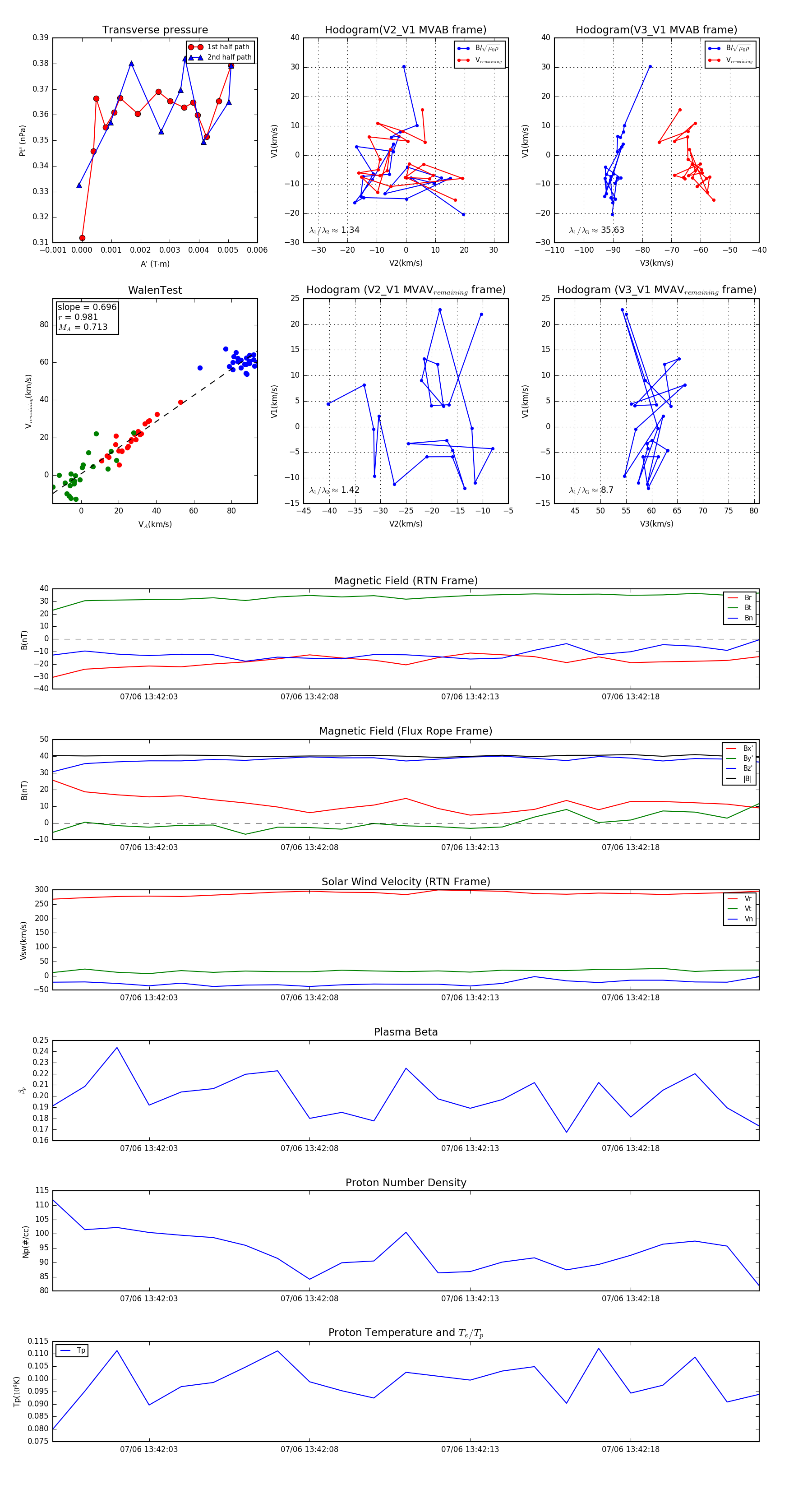
Flux Rope in 2024

Flux Rope Event 2024-07-06 13:42:00 ~ 2024-07-06 13:42:22 (23 seconds)


plot