HOME   LIST
‹–   –›

Flux Rope in 2024

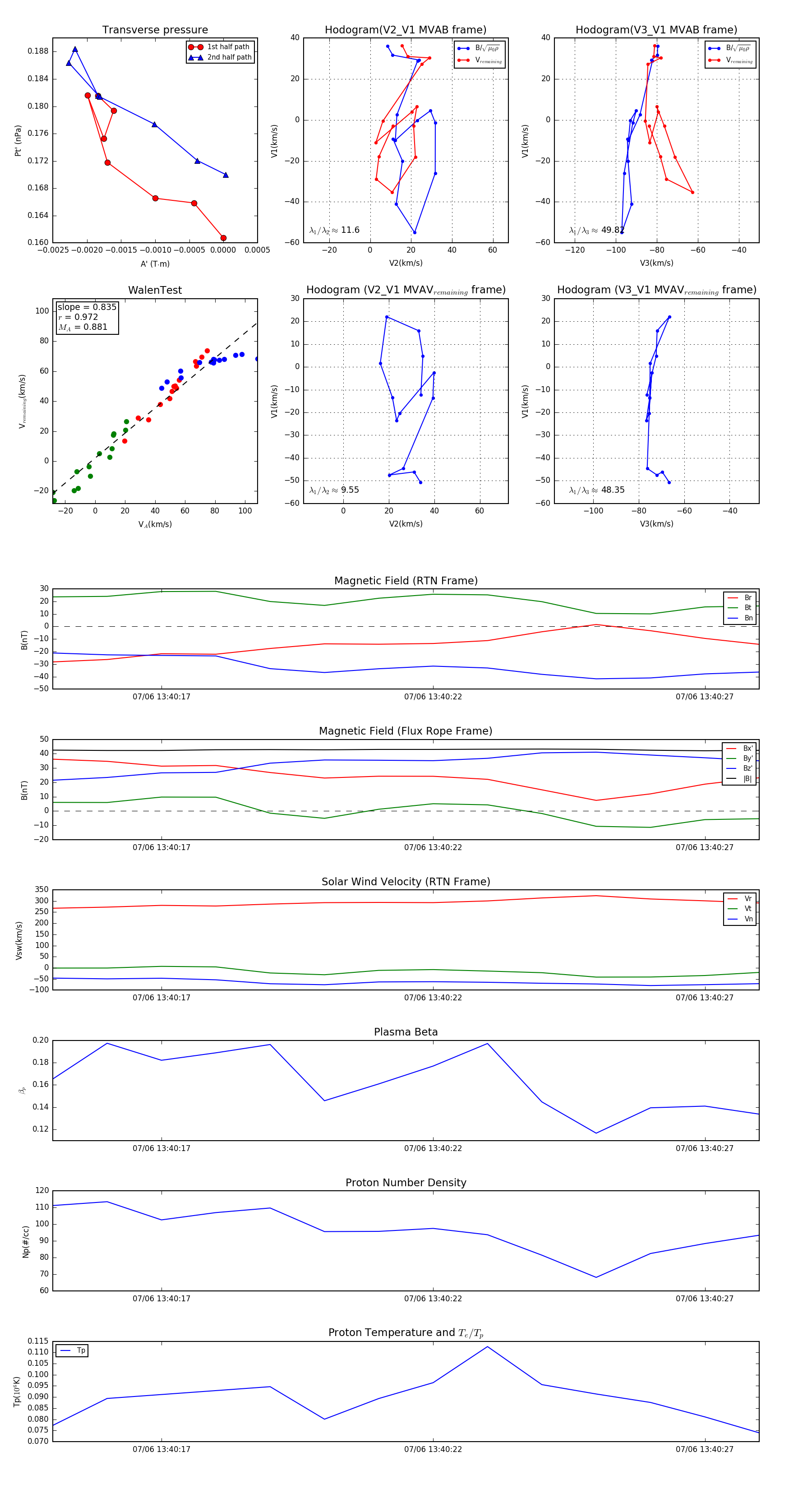
Flux Rope Event 2024-07-06 13:40:15 ~ 2024-07-06 13:40:28 (14 seconds)


plot