HOME   LIST
‹–   –›

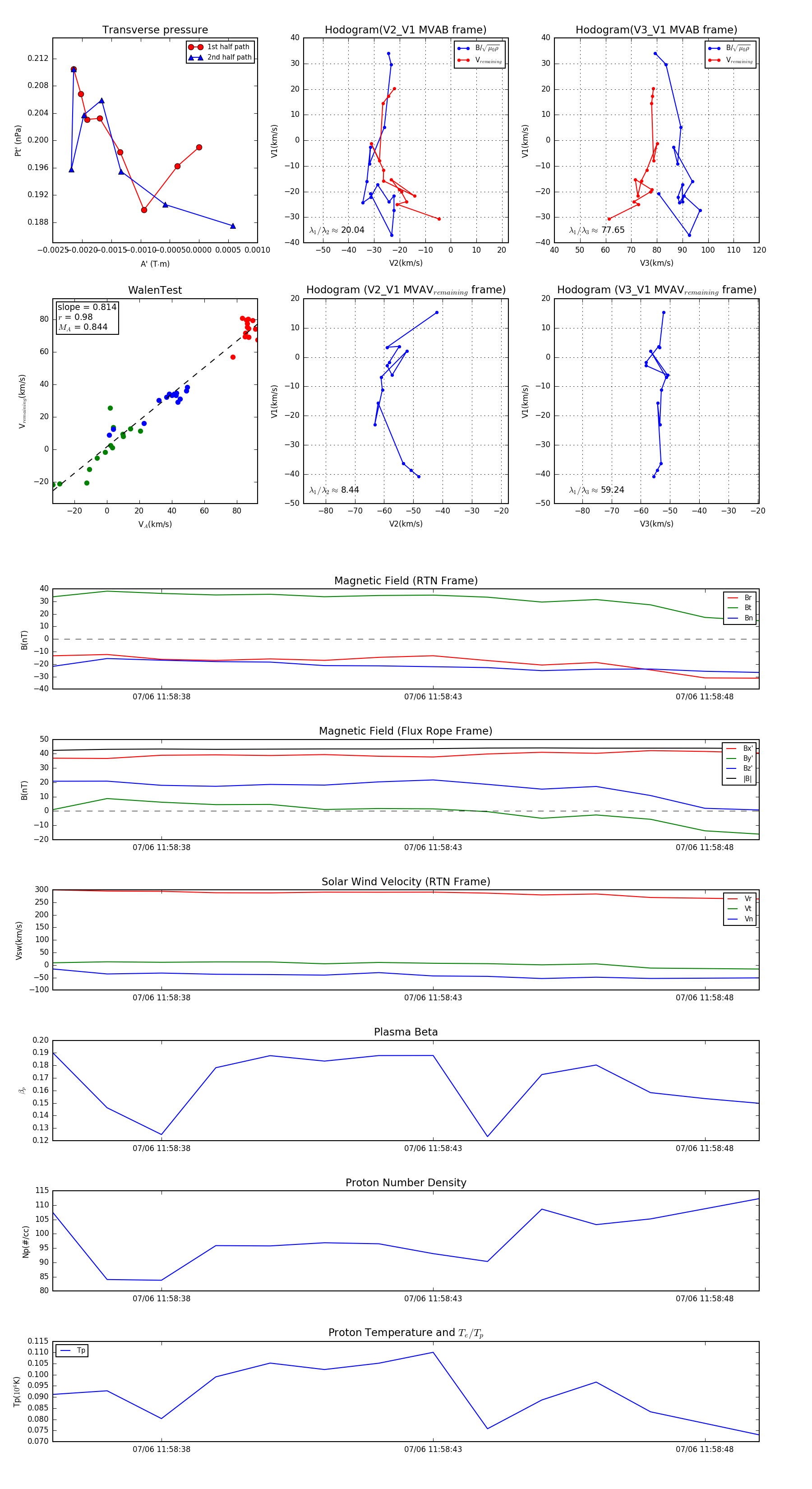
Flux Rope in 2024

Flux Rope Event 2024-07-06 11:58:36 ~ 2024-07-06 11:58:49 (14 seconds)


plot