HOME   LIST
‹–   –›

Flux Rope in 2024

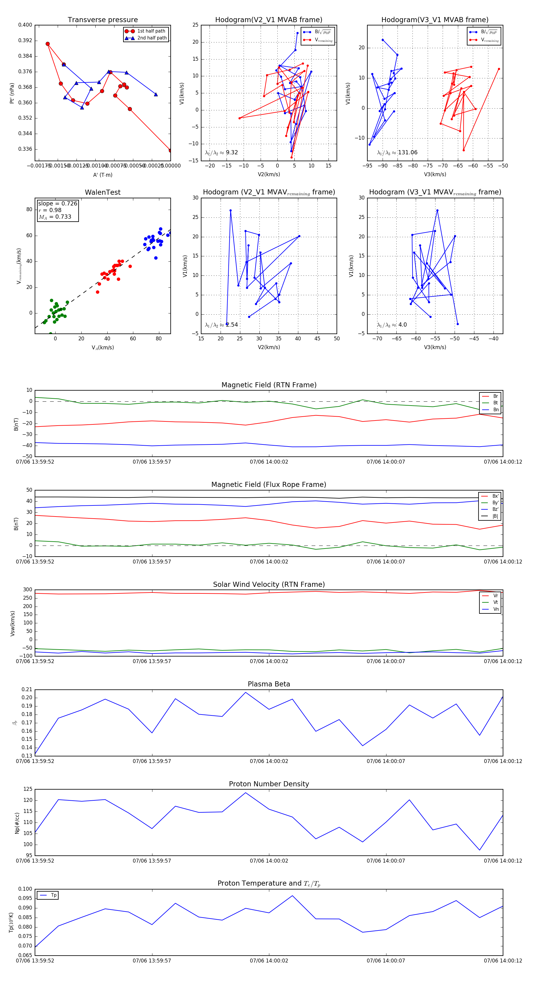
Flux Rope Event 2024-07-06 13:59:52 ~ 2024-07-06 14:00:12 (21 seconds)


plot