HOME   LIST
‹–   –›

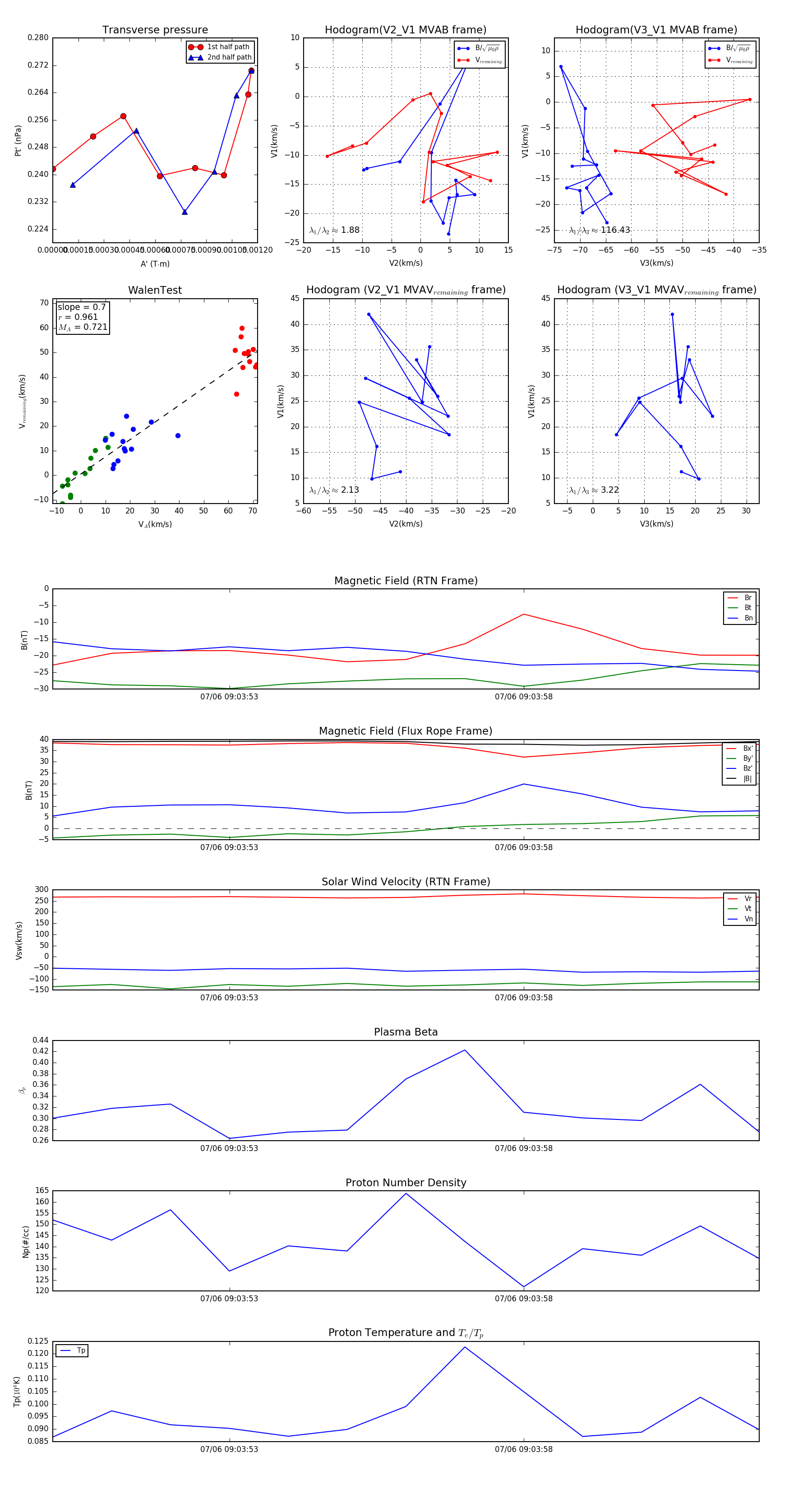
Flux Rope in 2024

Flux Rope Event 2024-07-06 09:03:50 ~ 2024-07-06 09:04:02 (13 seconds)


plot