HOME   LIST
‹–   –›

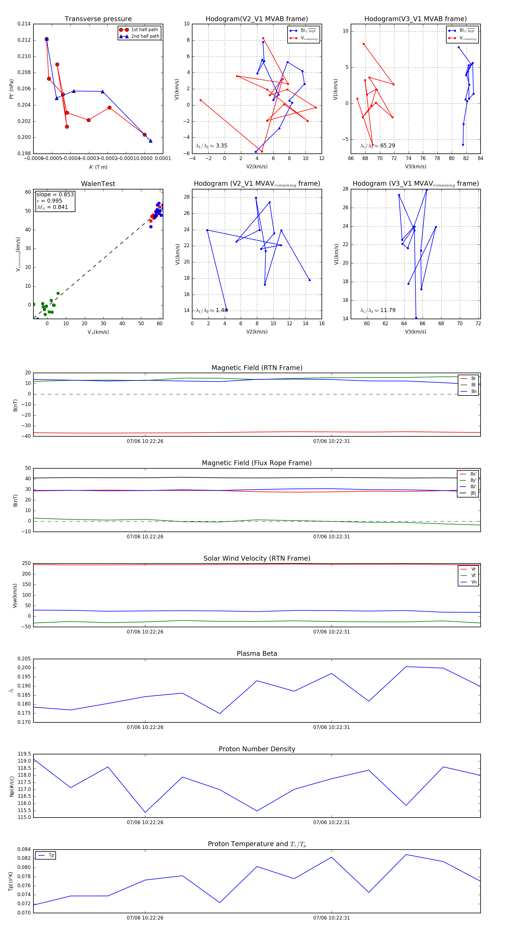
Flux Rope in 2024

Flux Rope Event 2024-07-06 10:22:23 ~ 2024-07-06 10:22:35 (13 seconds)


plot