HOME   LIST
‹–   –›

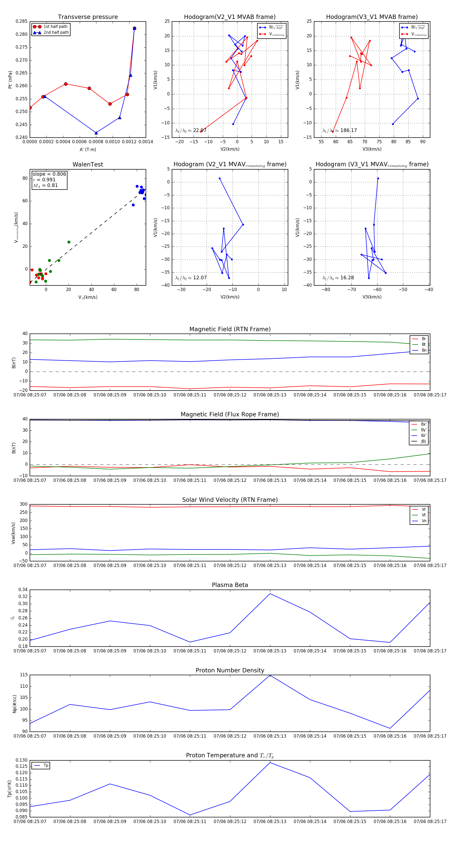
Flux Rope in 2024

Flux Rope Event 2024-07-06 08:25:07 ~ 2024-07-06 08:25:17 (11 seconds)


plot