HOME   LIST
‹–   –›

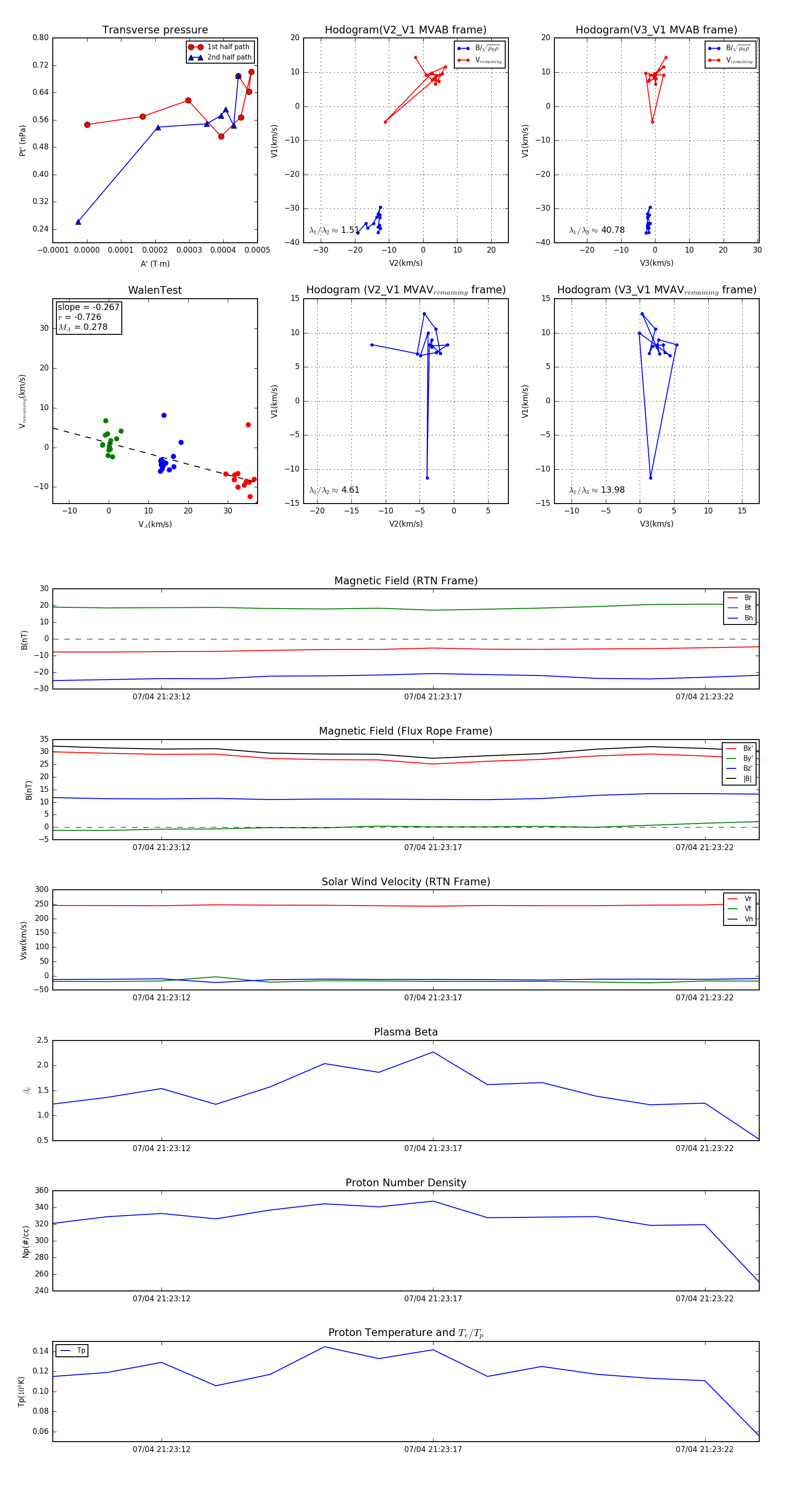
Flux Rope in 2024

Flux Rope Event 2024-07-04 21:23:10 ~ 2024-07-04 21:23:23 (14 seconds)


plot