HOME   LIST
‹–   –›

Flux Rope in 2024

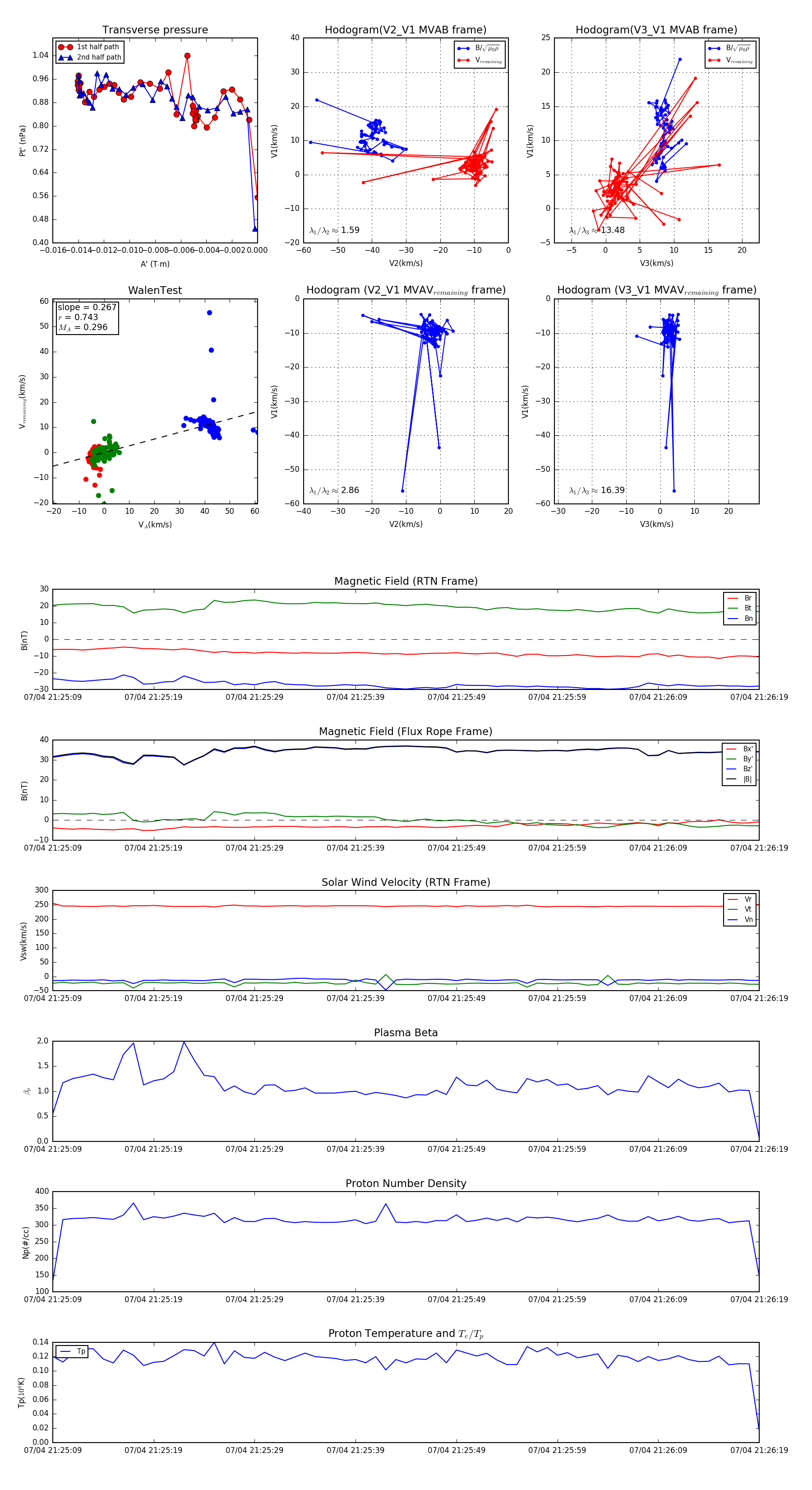
Flux Rope Event 2024-07-04 21:25:09 ~ 2024-07-04 21:26:19 (71 seconds)


plot