HOME   LIST
‹–   –›

Flux Rope in 2024

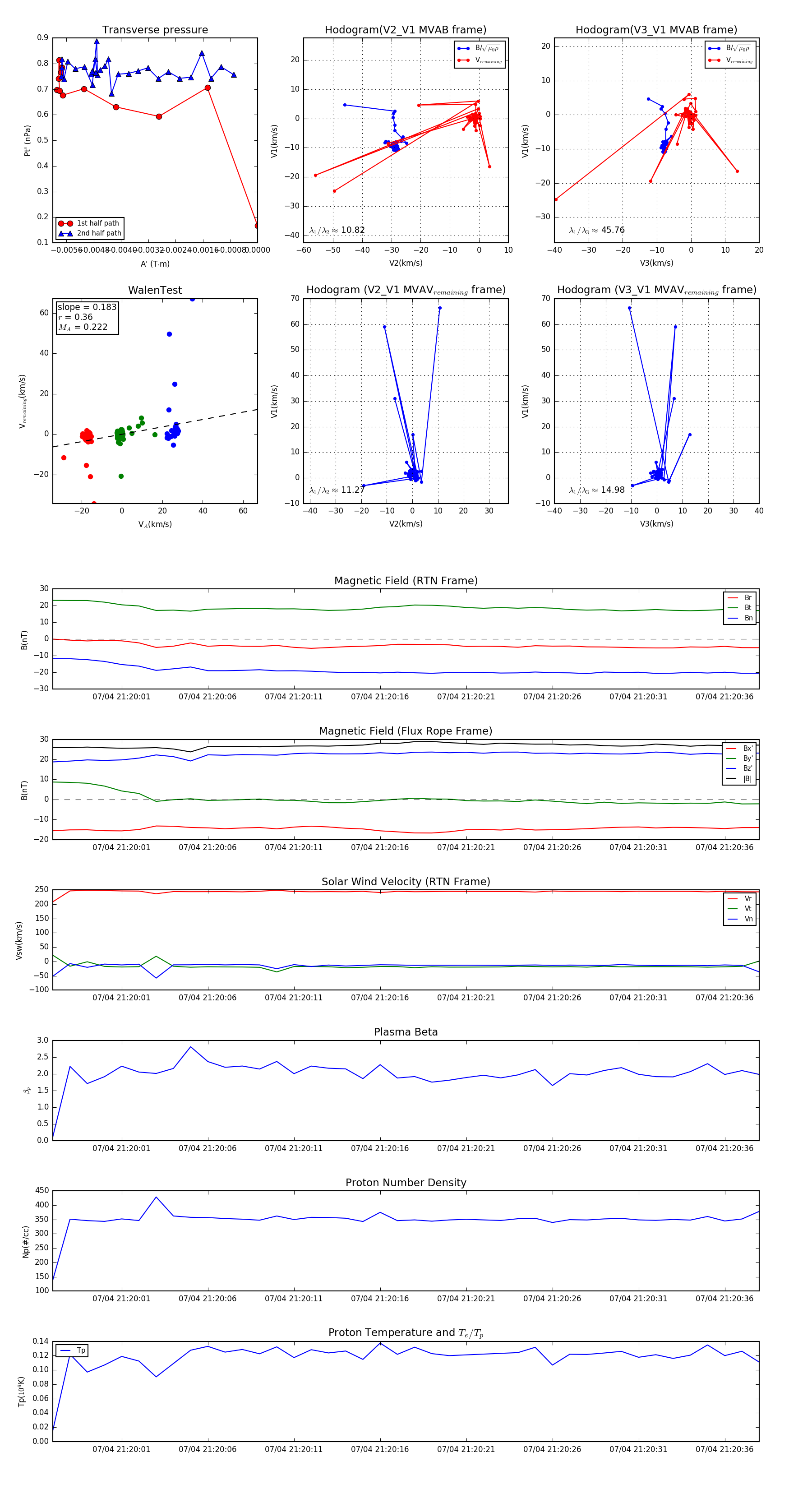
Flux Rope Event 2024-07-04 21:19:57 ~ 2024-07-04 21:20:38 (42 seconds)


plot