HOME   LIST
‹–   –›

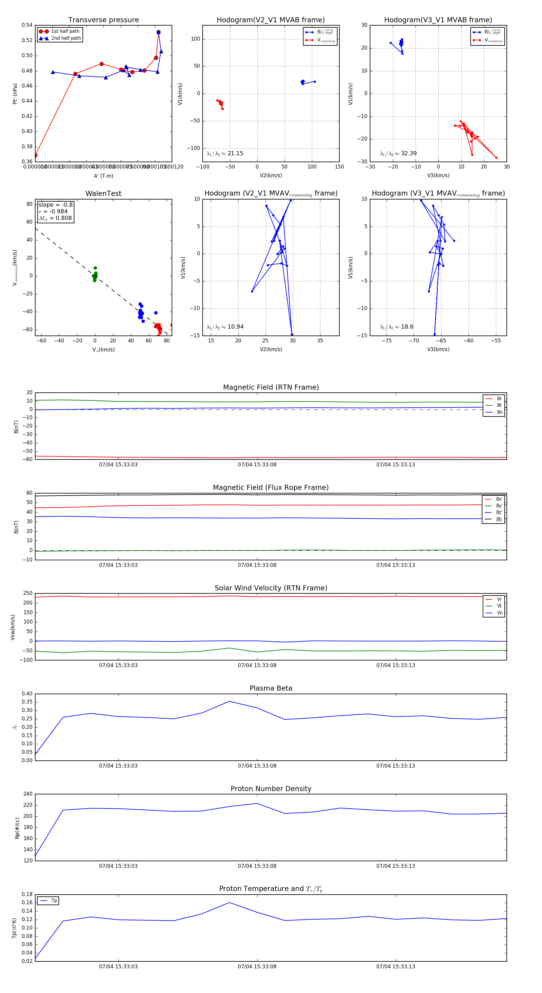
Flux Rope in 2024

Flux Rope Event 2024-07-04 15:33:00 ~ 2024-07-04 15:33:17 (18 seconds)


plot