HOME   LIST
‹–   –›

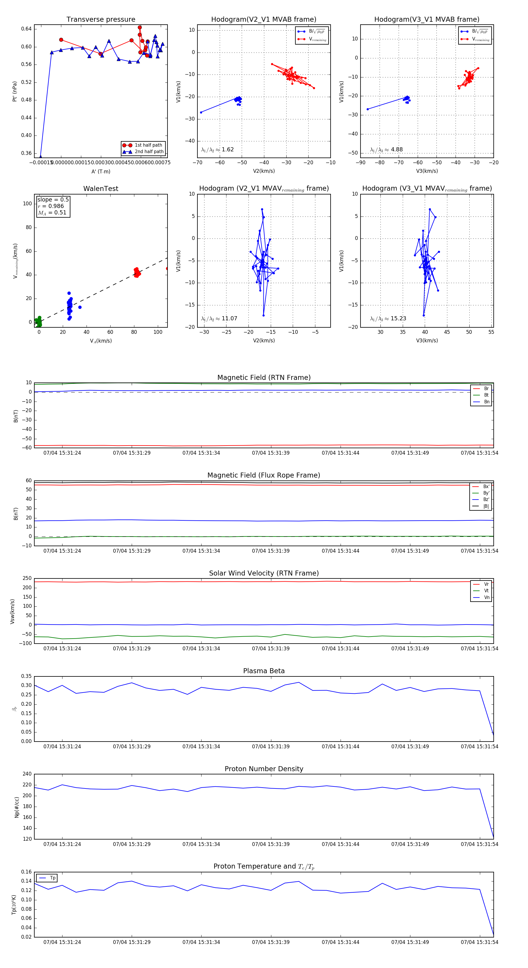
Flux Rope in 2024

Flux Rope Event 2024-07-04 15:31:22 ~ 2024-07-04 15:31:55 (34 seconds)


plot