HOME   LIST
‹–   –›

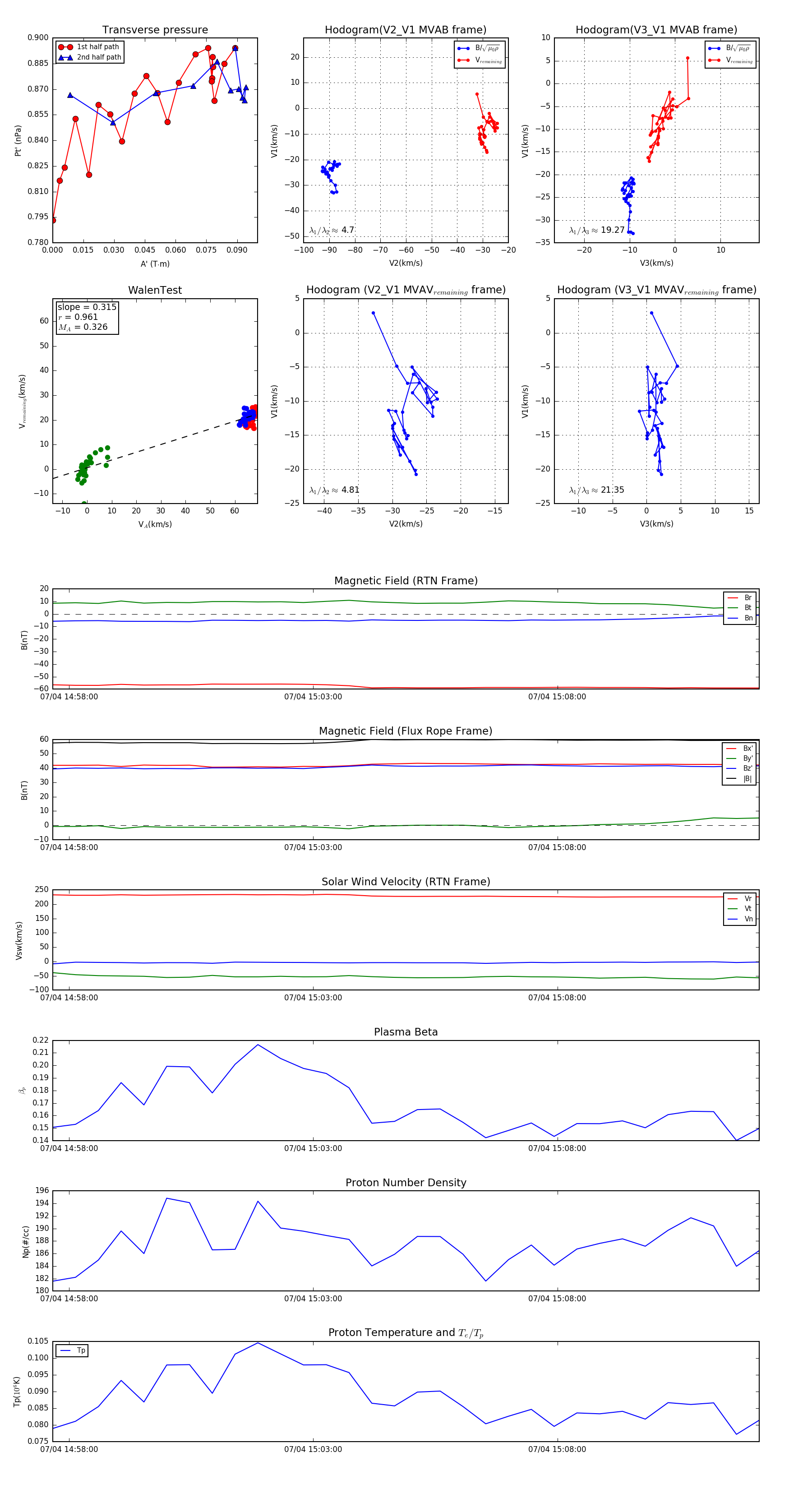
Flux Rope in 2024

Flux Rope Event 2024-07-04 14:57:40 ~ 2024-07-04 15:12:08 (869 seconds)


plot