HOME   LIST
‹–   –›

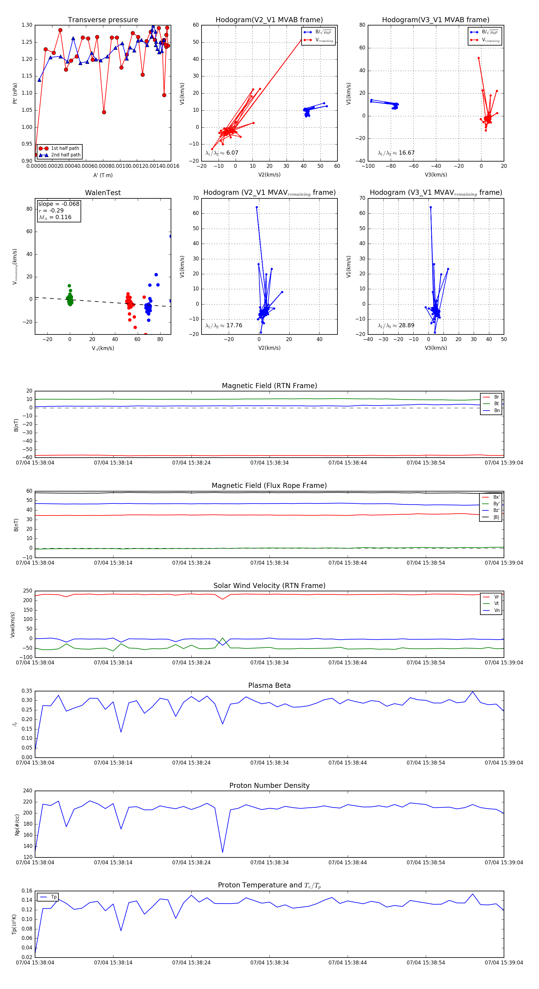
Flux Rope in 2024

Flux Rope Event 2024-07-04 15:38:04 ~ 2024-07-04 15:39:04 (61 seconds)


plot