HOME   LIST
‹–   –›

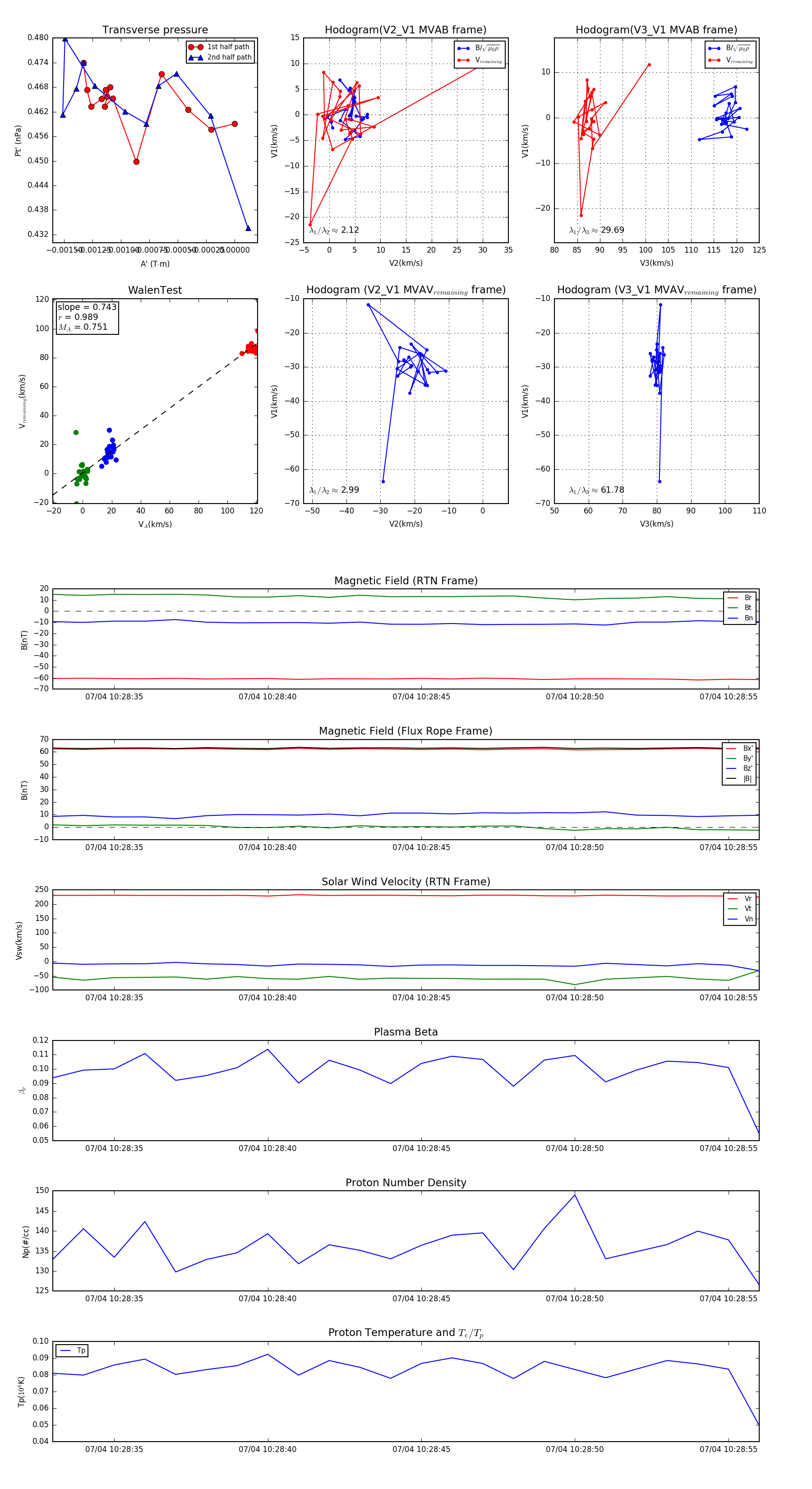
Flux Rope in 2024

Flux Rope Event 2024-07-04 10:28:33 ~ 2024-07-04 10:28:56 (24 seconds)


plot