HOME   LIST
‹–   –›

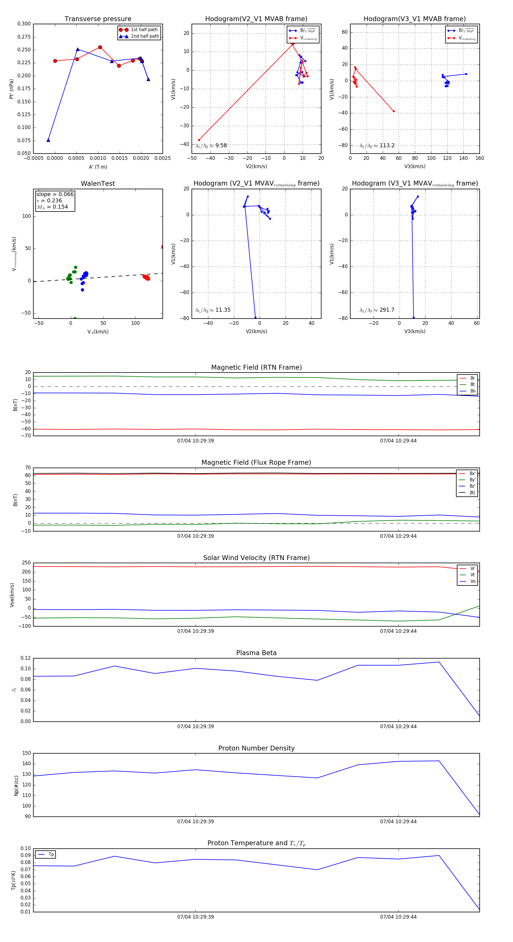
Flux Rope in 2024

Flux Rope Event 2024-07-04 10:29:35 ~ 2024-07-04 10:29:46 (12 seconds)


plot