HOME   LIST
‹–   –›

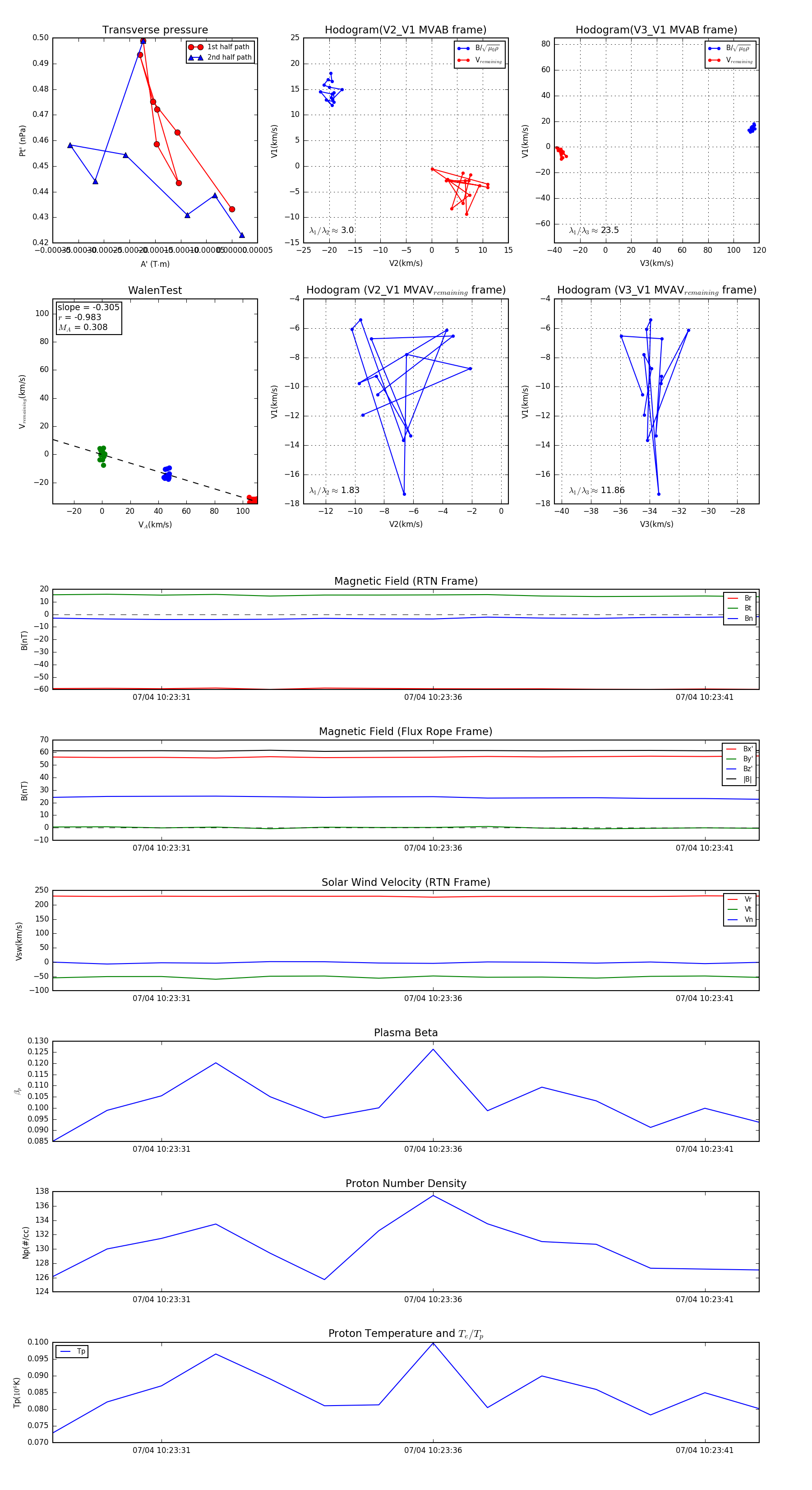
Flux Rope in 2024

Flux Rope Event 2024-07-04 10:23:29 ~ 2024-07-04 10:23:42 (14 seconds)


plot