HOME   LIST
‹–   –›

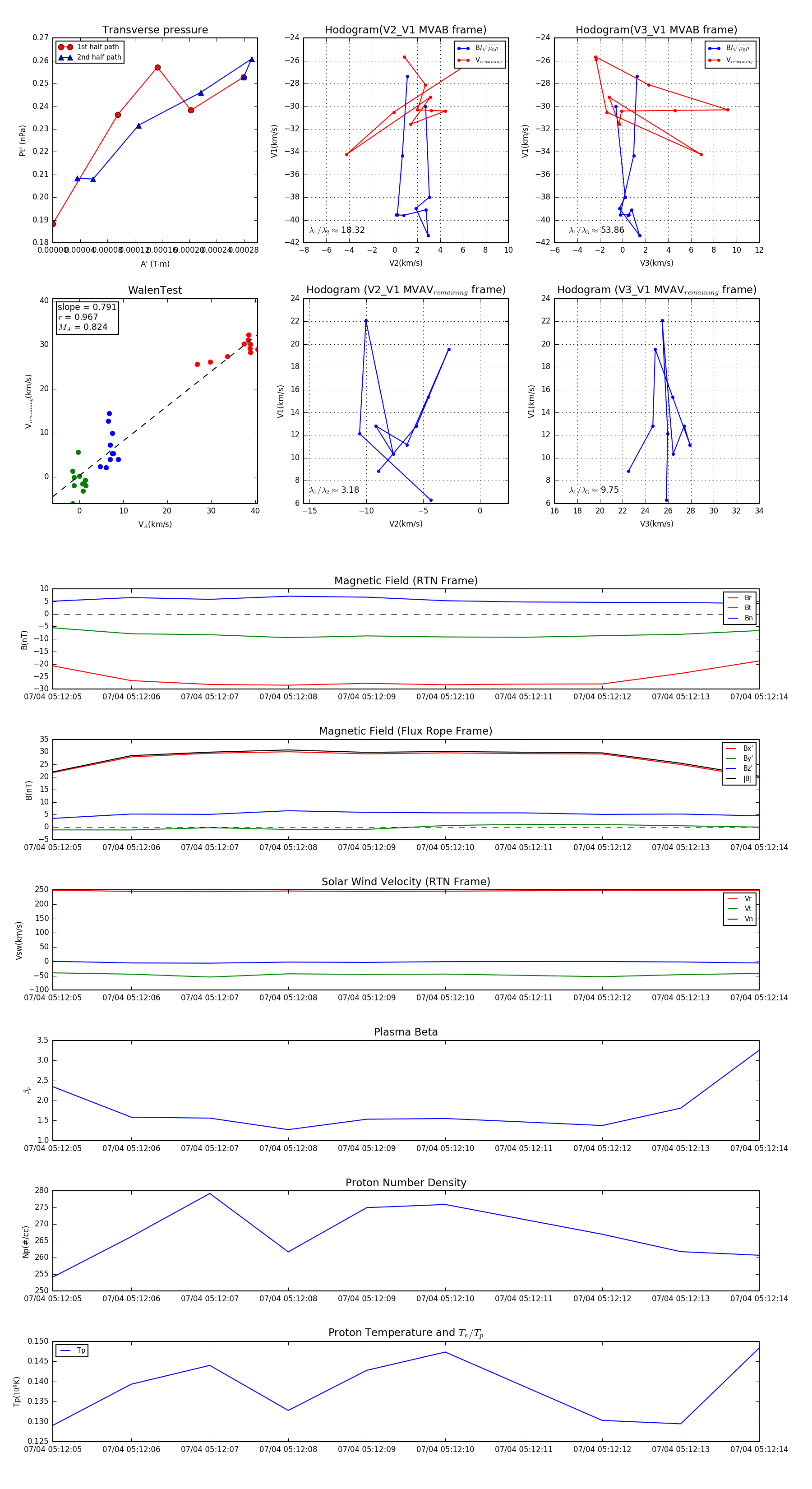
Flux Rope in 2024

Flux Rope Event 2024-07-04 05:12:05 ~ 2024-07-04 05:12:14 (10 seconds)


plot