HOME   LIST
‹–   –›

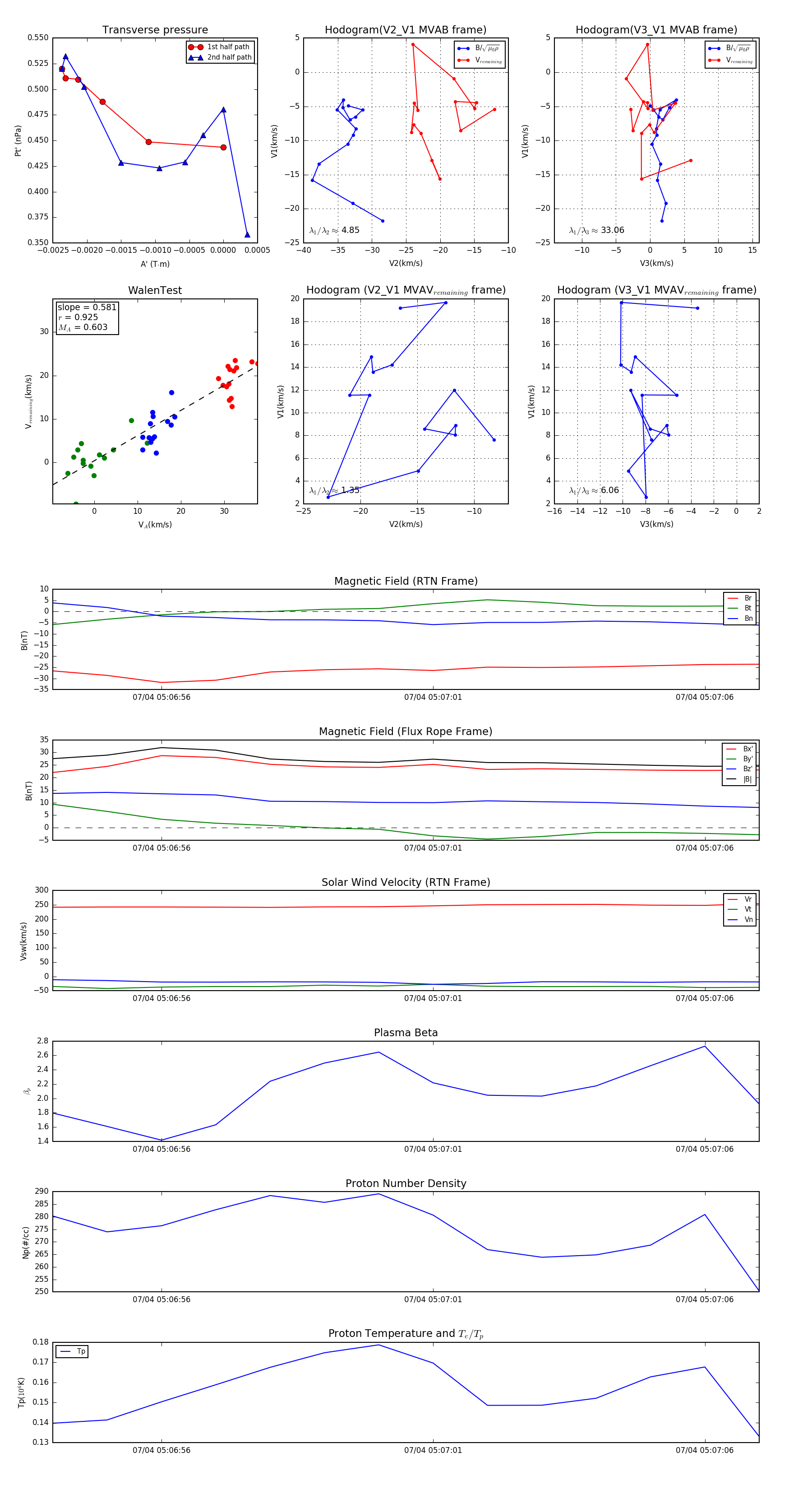
Flux Rope in 2024

Flux Rope Event 2024-07-04 05:06:54 ~ 2024-07-04 05:07:07 (14 seconds)


plot