HOME   LIST
‹–   –›

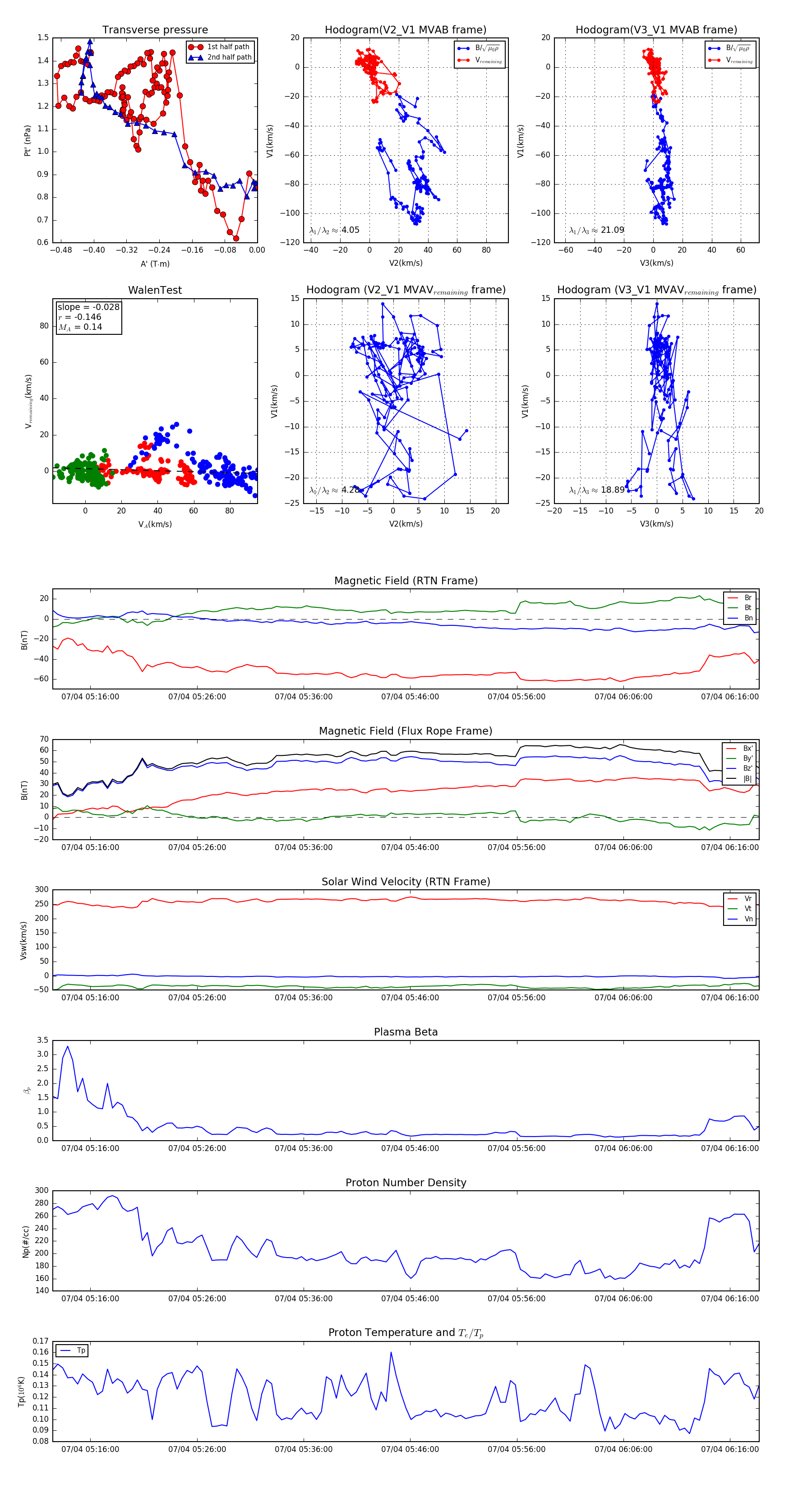
Flux Rope in 2024

Flux Rope Event 2024-07-04 05:12:28 ~ 2024-07-04 06:18:44 (3977 seconds)


plot