HOME   LIST
‹–   –›

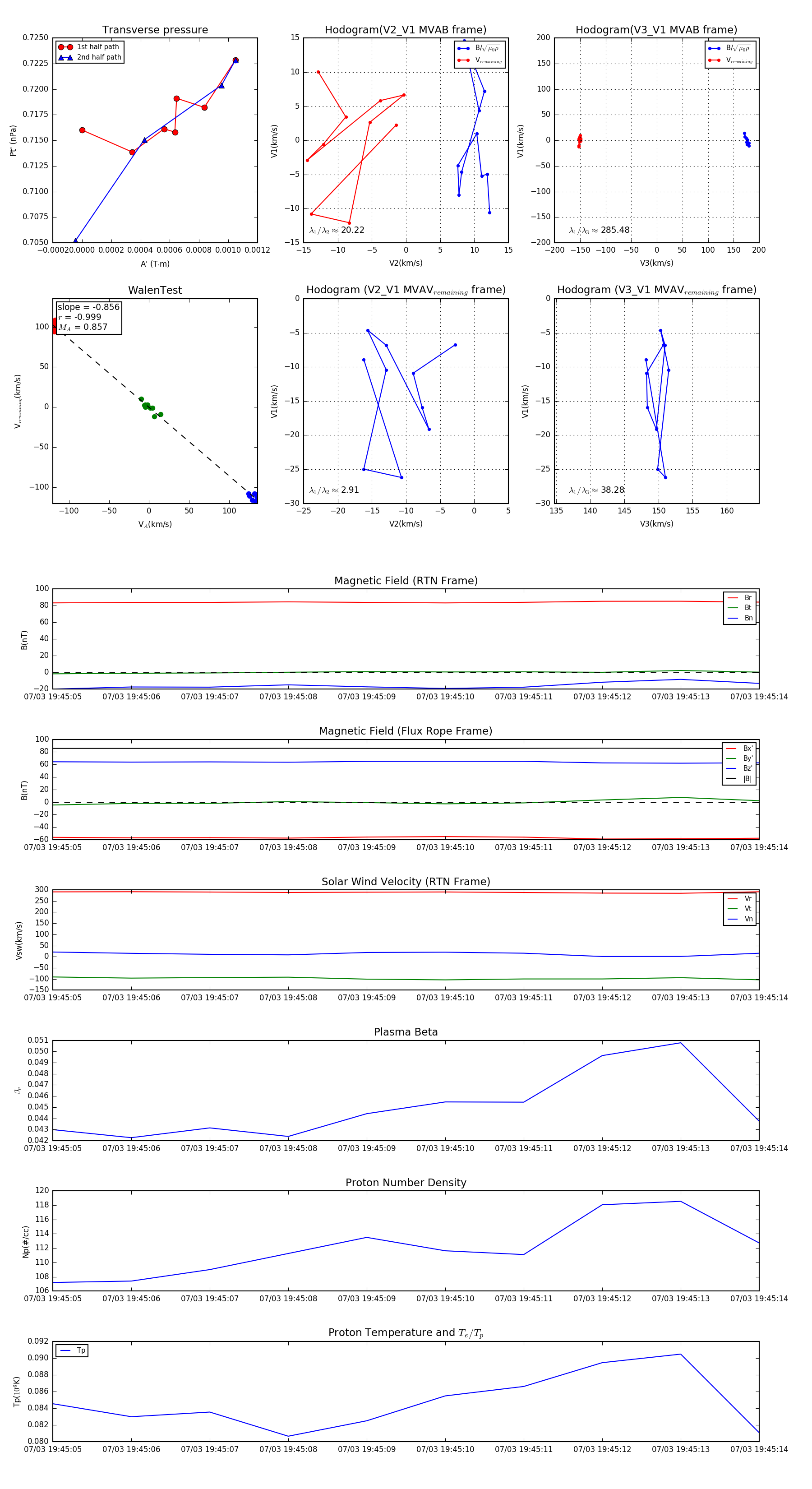
Flux Rope in 2024

Flux Rope Event 2024-07-03 19:45:05 ~ 2024-07-03 19:45:14 (10 seconds)


plot