HOME   LIST
‹–   –›

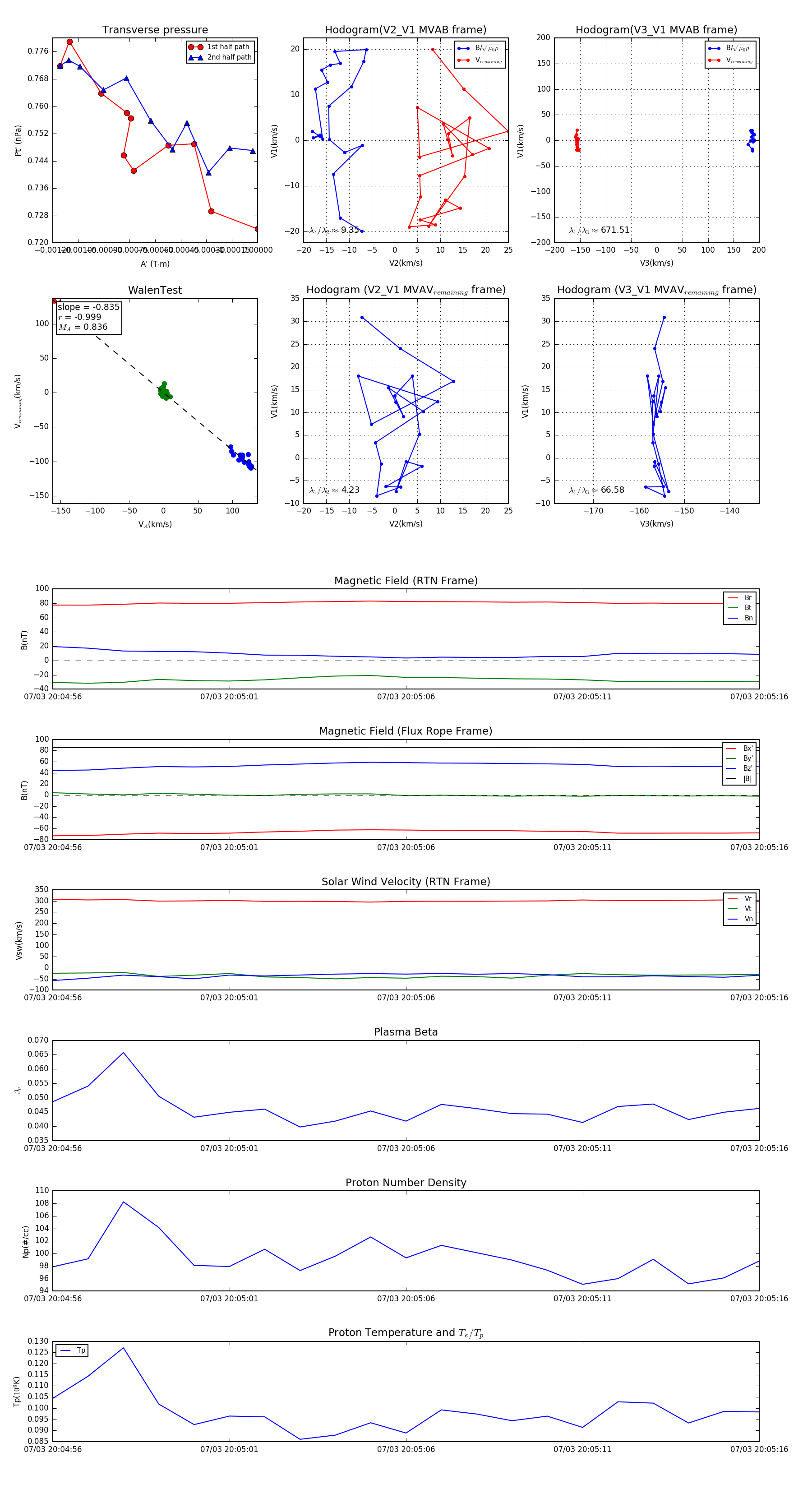
Flux Rope in 2024

Flux Rope Event 2024-07-03 20:04:56 ~ 2024-07-03 20:05:16 (21 seconds)


plot