HOME   LIST
‹–   –›

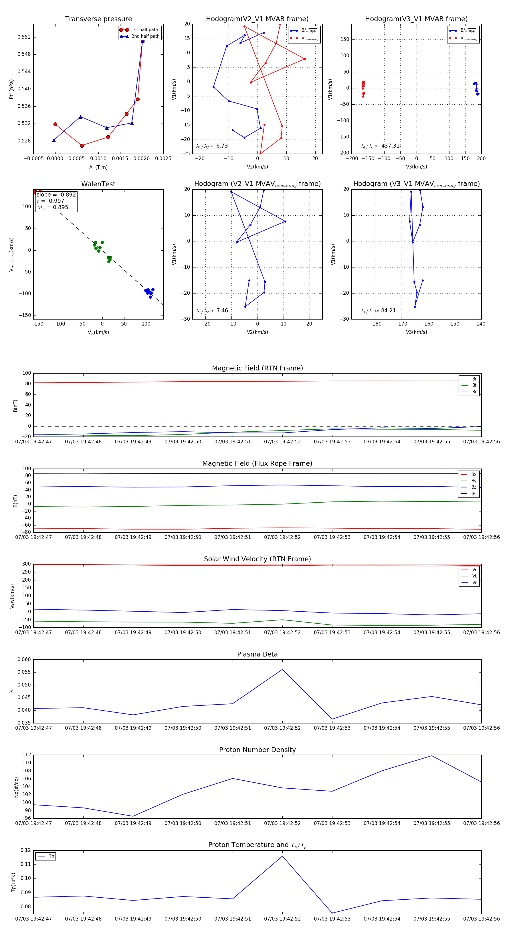
Flux Rope in 2024

Flux Rope Event 2024-07-03 19:42:47 ~ 2024-07-03 19:42:56 (10 seconds)


plot