HOME   LIST
‹–   –›

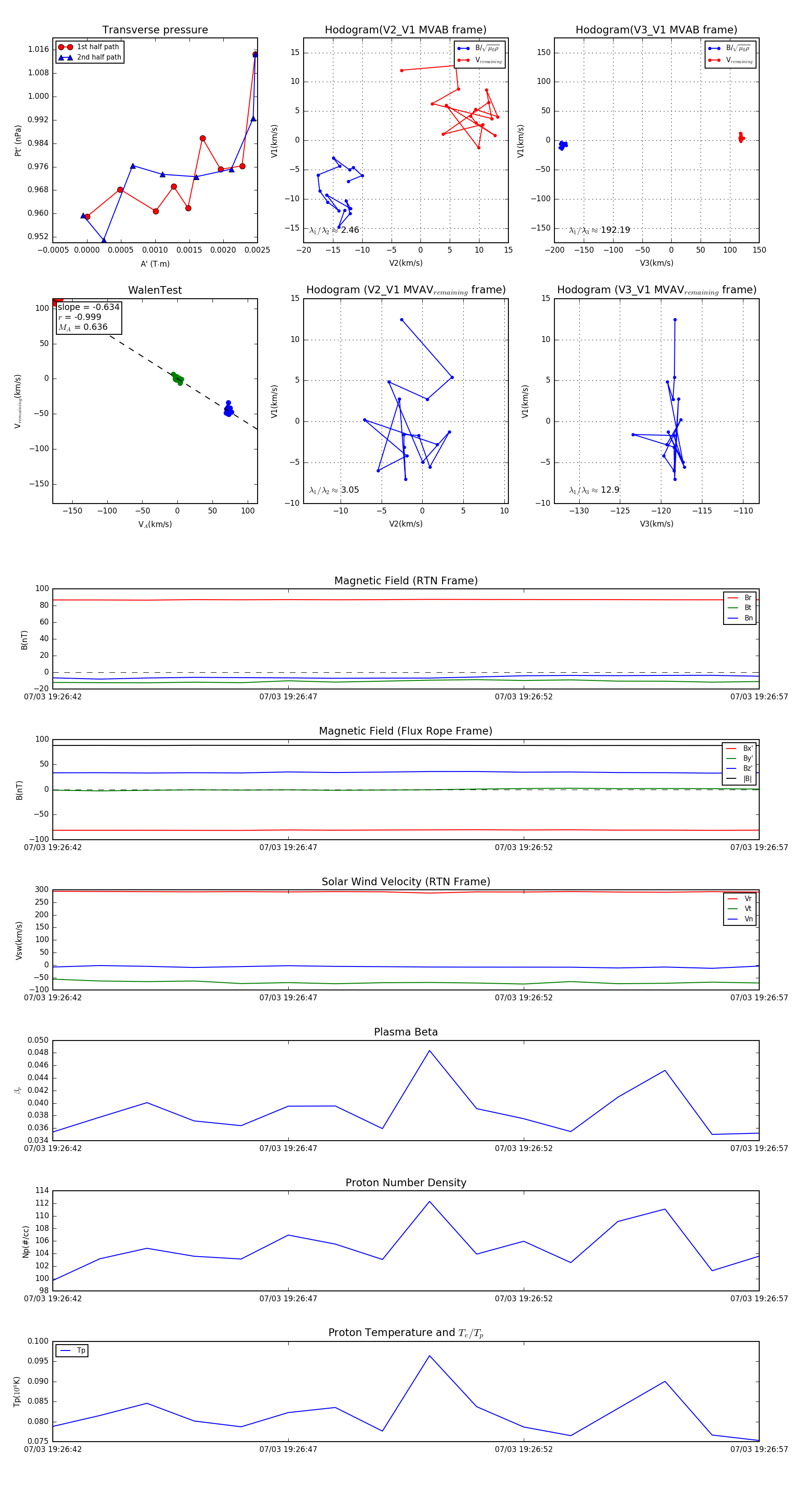
Flux Rope in 2024

Flux Rope Event 2024-07-03 19:26:42 ~ 2024-07-03 19:26:57 (16 seconds)


plot