HOME   LIST
‹–   –›

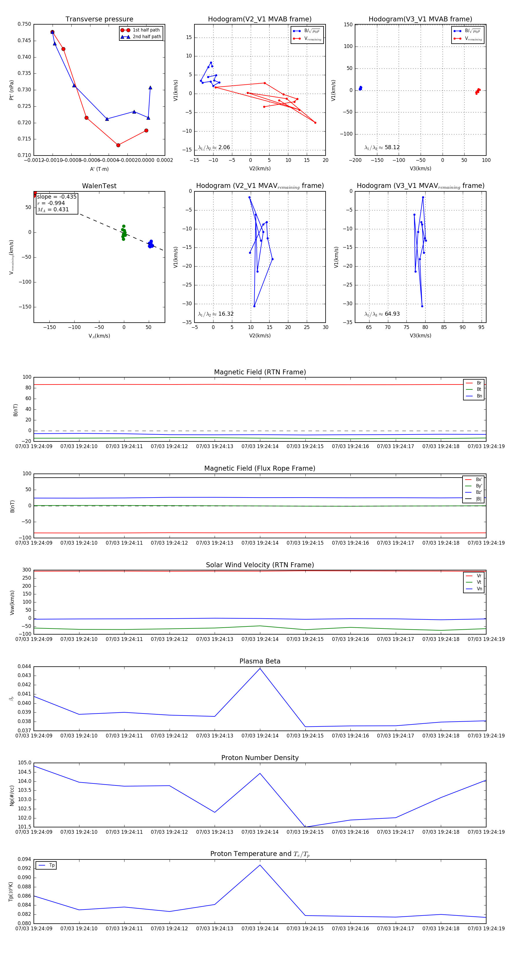
Flux Rope in 2024

Flux Rope Event 2024-07-03 19:24:09 ~ 2024-07-03 19:24:19 (11 seconds)


plot