HOME   LIST
‹–   –›

Flux Rope in 2024

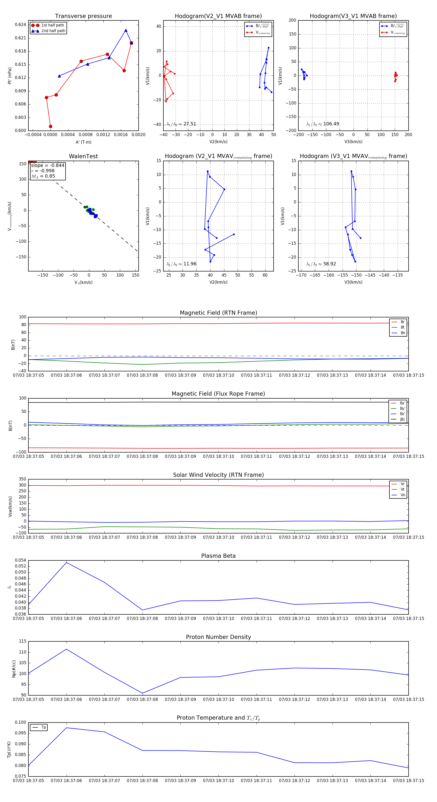
Flux Rope Event 2024-07-03 18:37:05 ~ 2024-07-03 18:37:15 (11 seconds)


plot