HOME   LIST
‹–   –›

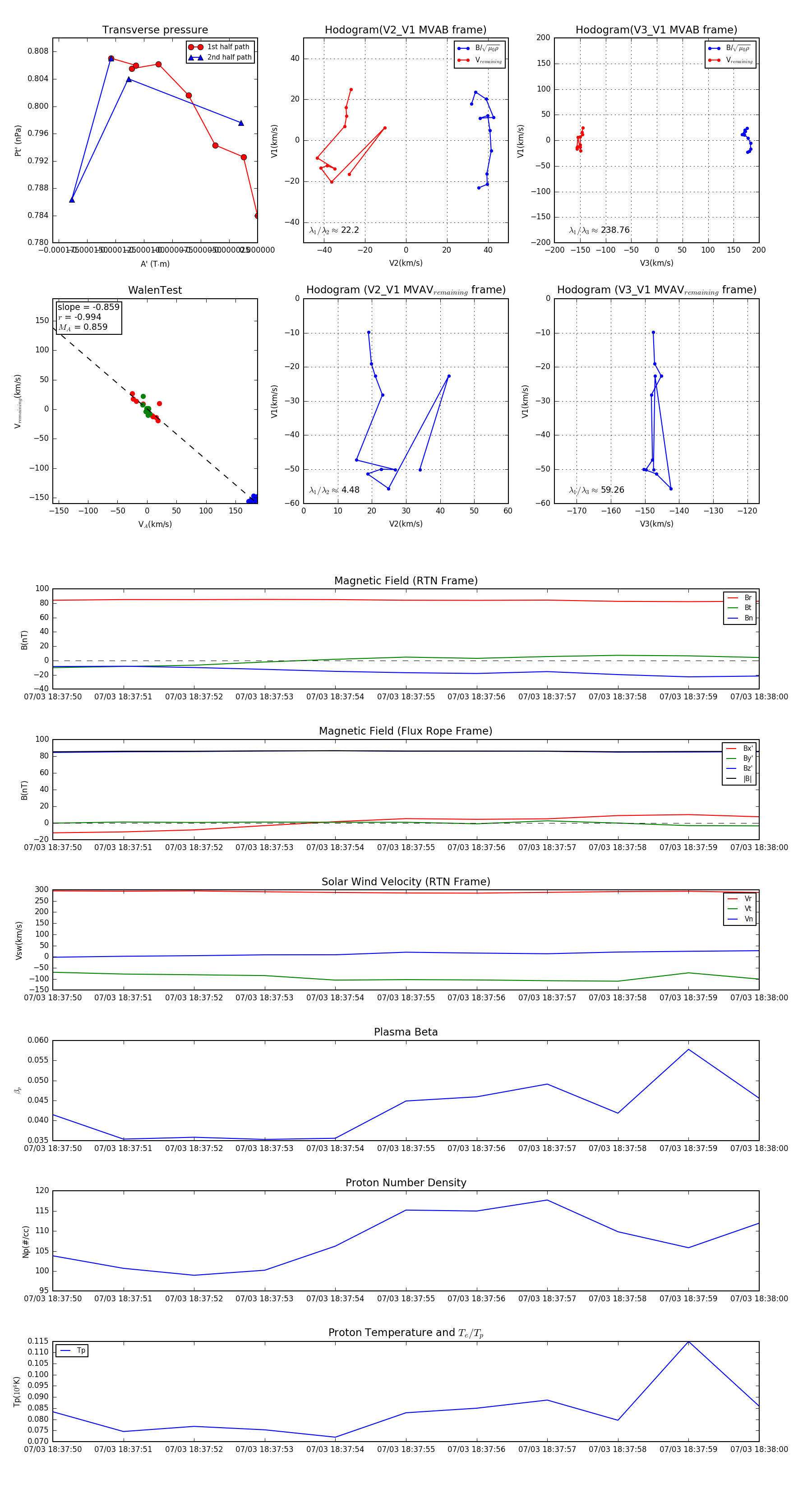
Flux Rope in 2024

Flux Rope Event 2024-07-03 18:37:50 ~ 2024-07-03 18:38:00 (11 seconds)


plot