HOME   LIST
‹–   –›

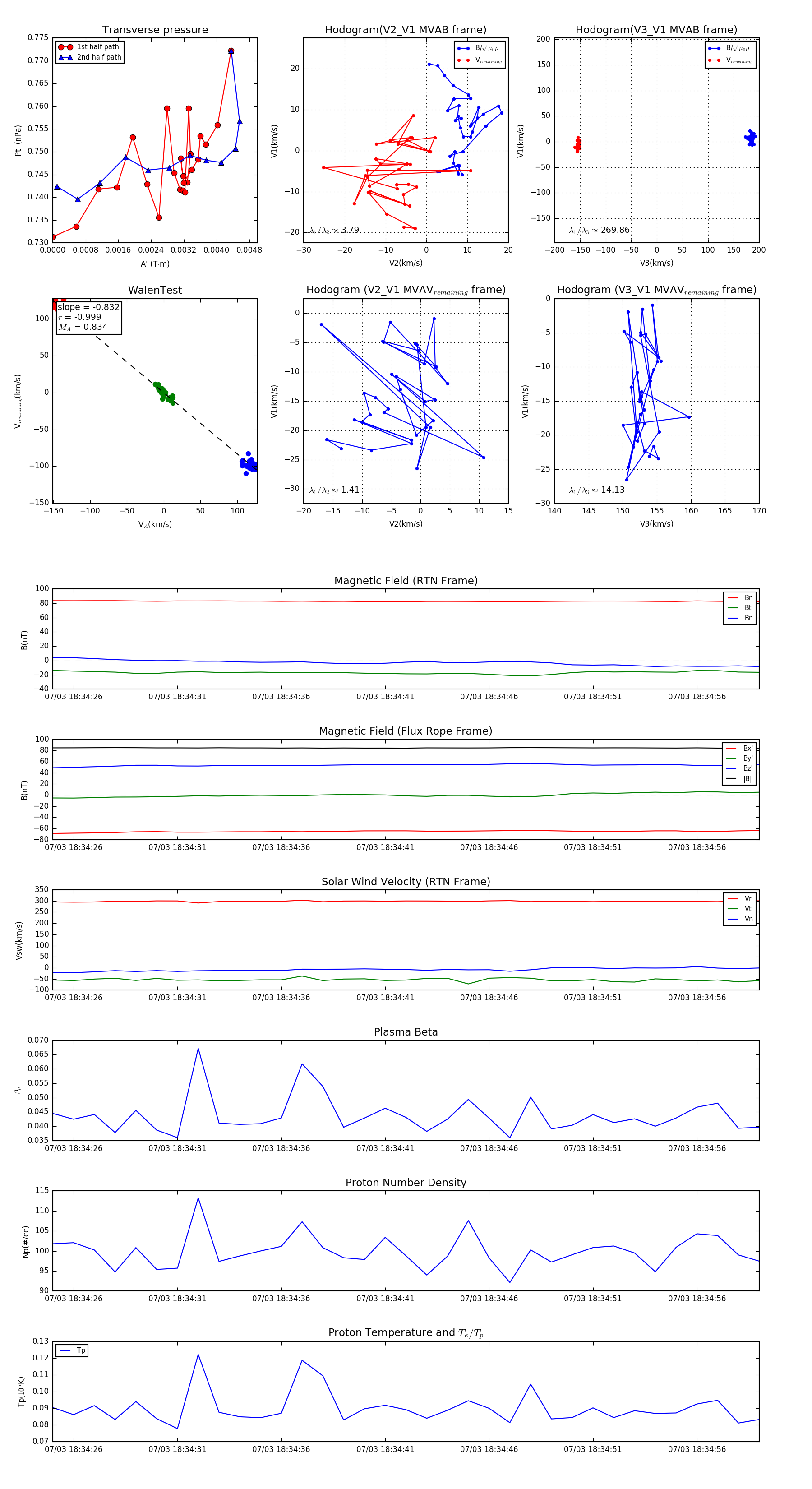
Flux Rope in 2024

Flux Rope Event 2024-07-03 18:34:25 ~ 2024-07-03 18:34:59 (35 seconds)


plot