HOME   LIST
‹–   –›

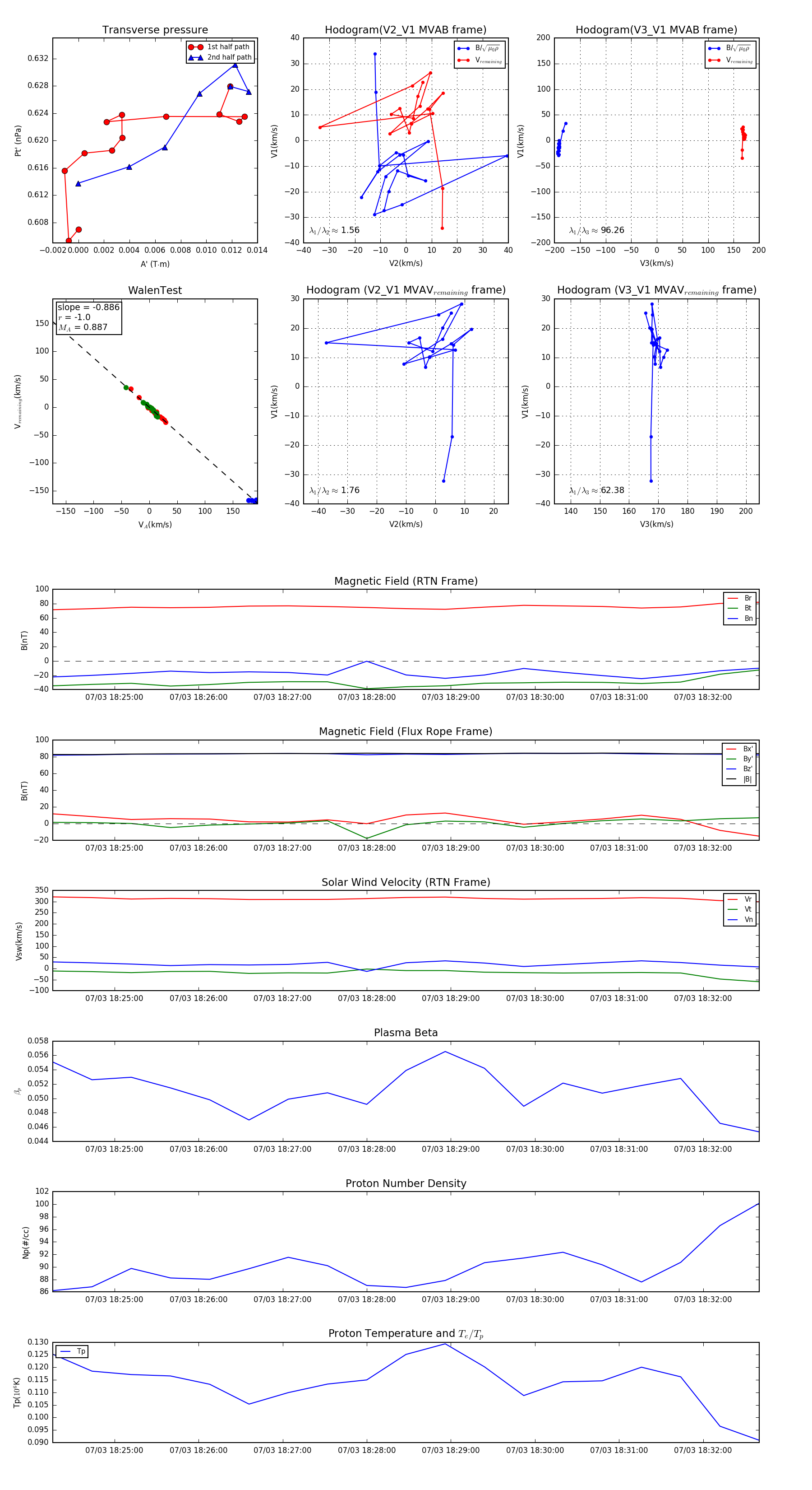
Flux Rope in 2024

Flux Rope Event 2024-07-03 18:24:16 ~ 2024-07-03 18:32:40 (505 seconds)


plot