HOME   LIST
‹–   –›

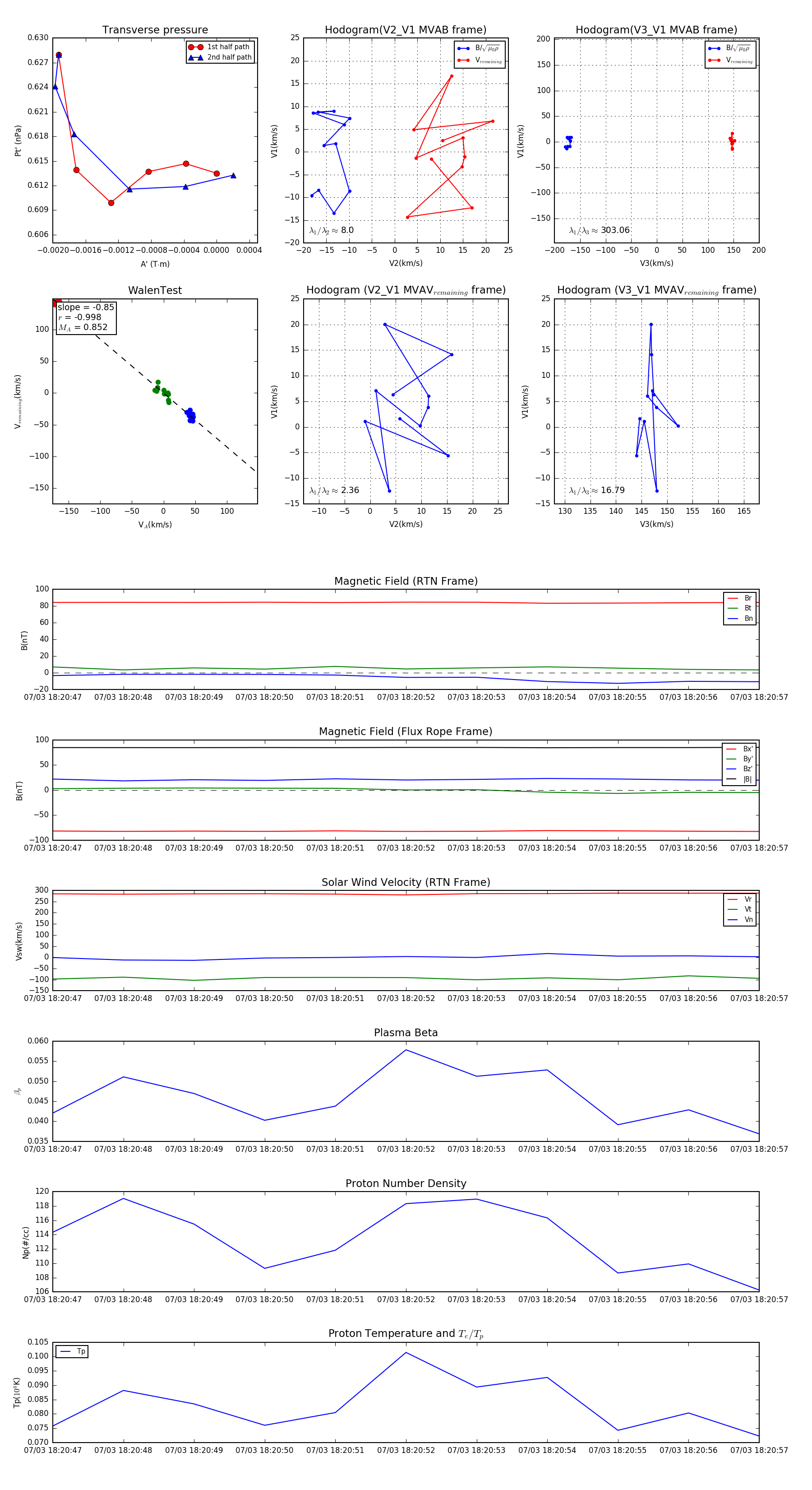
Flux Rope in 2024

Flux Rope Event 2024-07-03 18:20:47 ~ 2024-07-03 18:20:57 (11 seconds)


plot