HOME   LIST
‹–   –›

Flux Rope in 2024

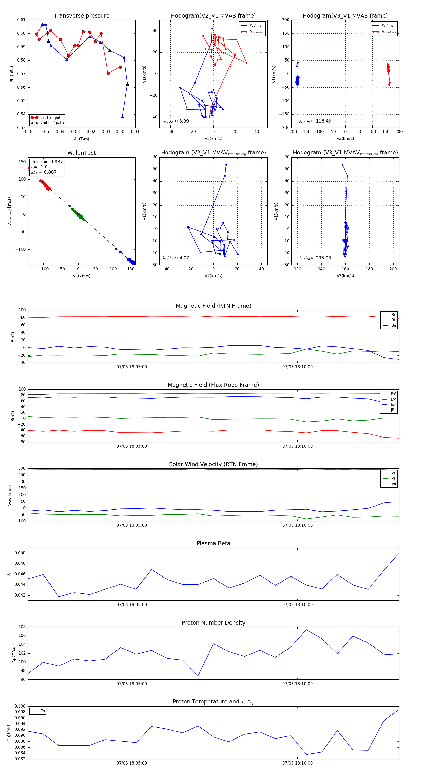
Flux Rope Event 2024-07-03 18:01:52 ~ 2024-07-03 18:13:04 (673 seconds)


plot