HOME   LIST
‹–   –›

Flux Rope in 2024

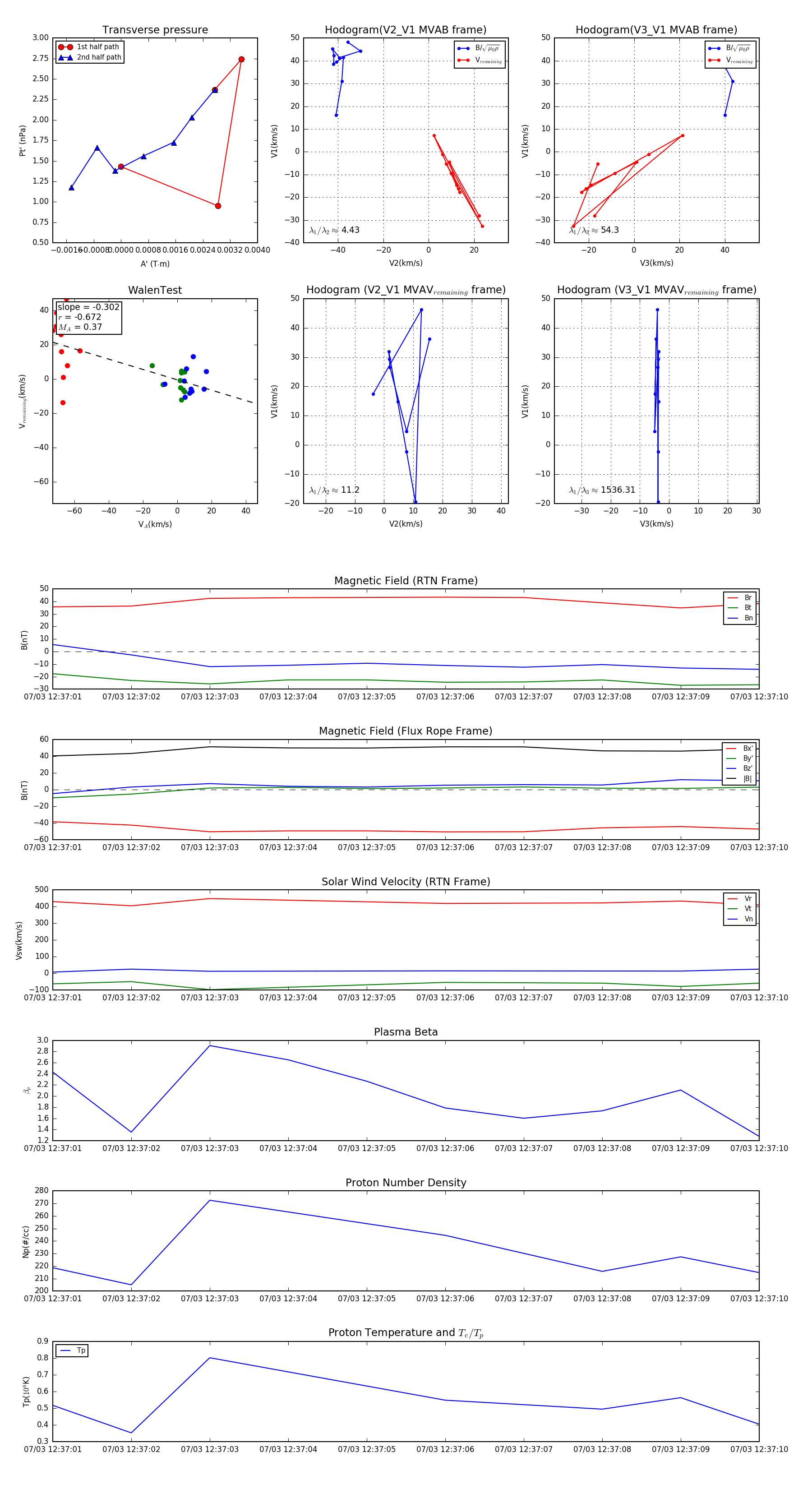
Flux Rope Event 2024-07-03 12:37:01 ~ 2024-07-03 12:37:10 (10 seconds)


plot