HOME   LIST
‹–   –›

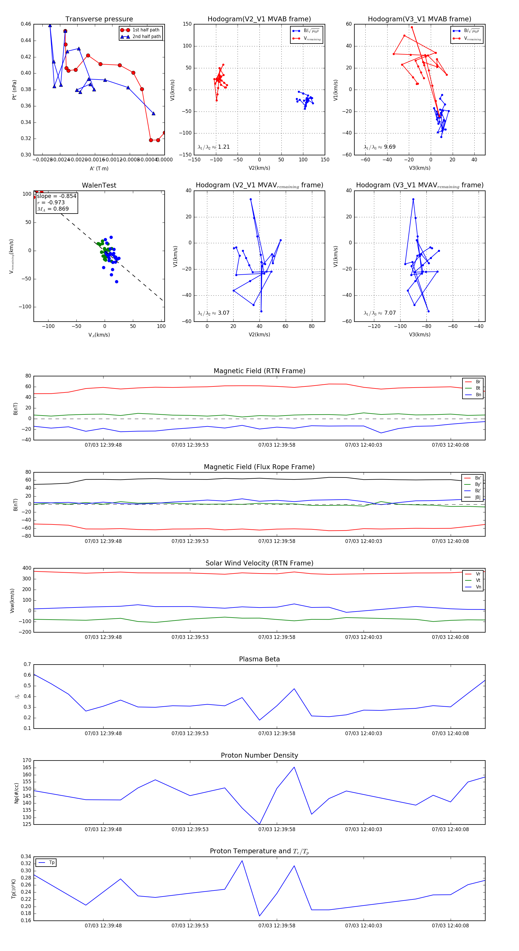
Flux Rope in 2024

Flux Rope Event 2024-07-03 12:39:44 ~ 2024-07-03 12:40:10 (27 seconds)


plot