HOME   LIST
‹–   –›

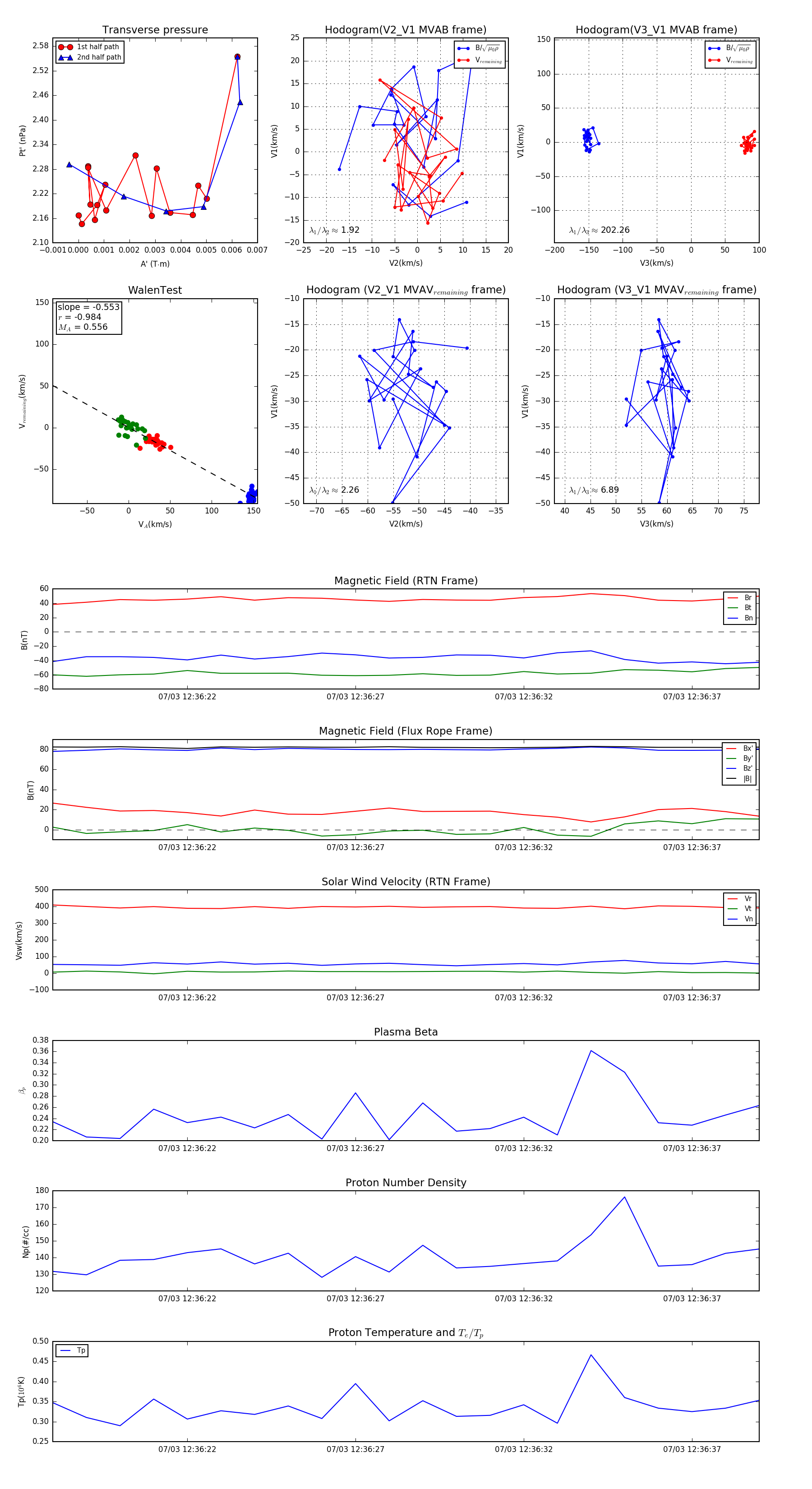
Flux Rope in 2024

Flux Rope Event 2024-07-03 12:36:18 ~ 2024-07-03 12:36:39 (22 seconds)


plot