HOME   LIST
‹–   –›

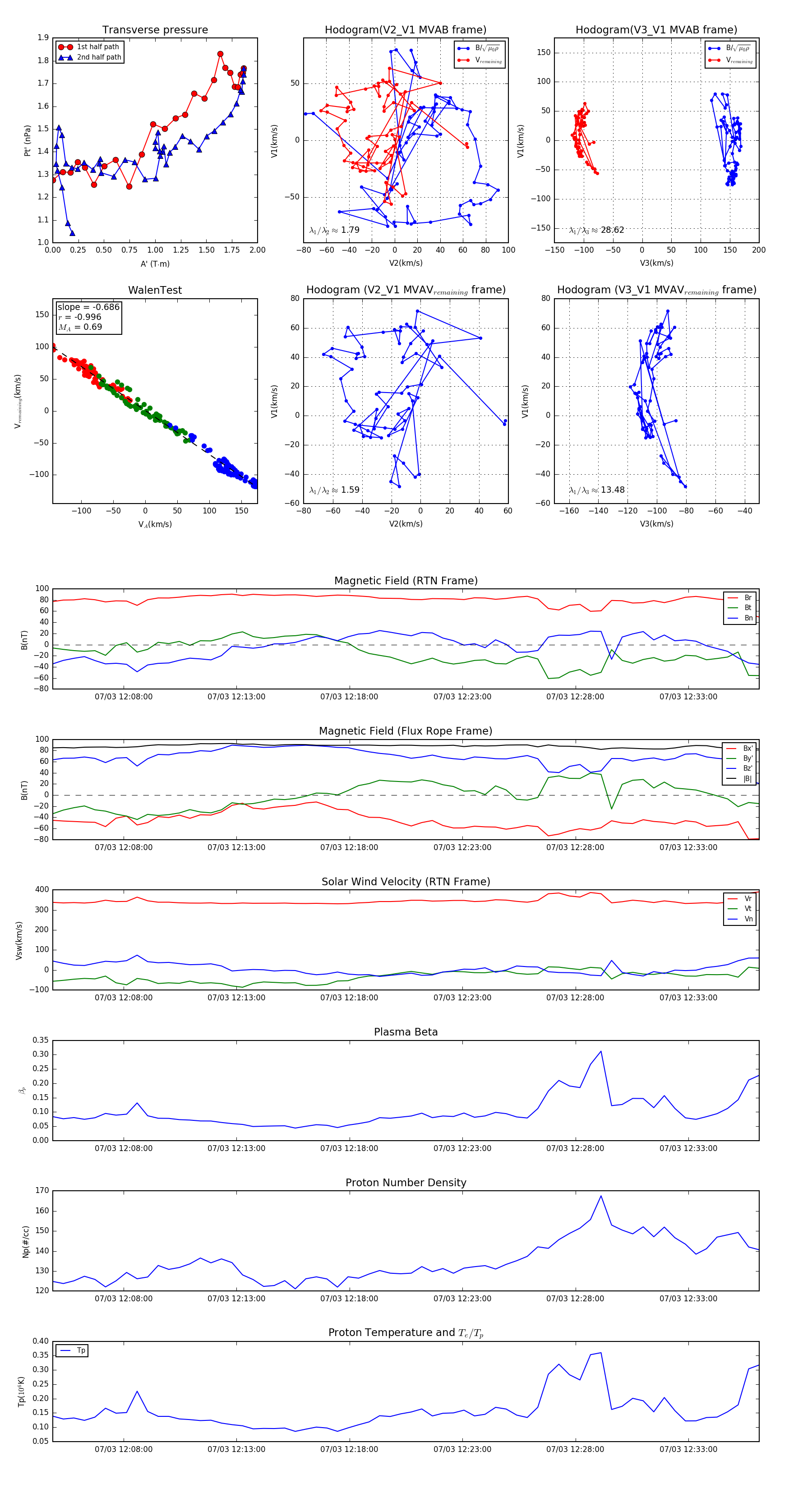
Flux Rope in 2024

Flux Rope Event 2024-07-03 12:04:52 ~ 2024-07-03 12:36:08 (1877 seconds)


plot