HOME   LIST
‹–   –›

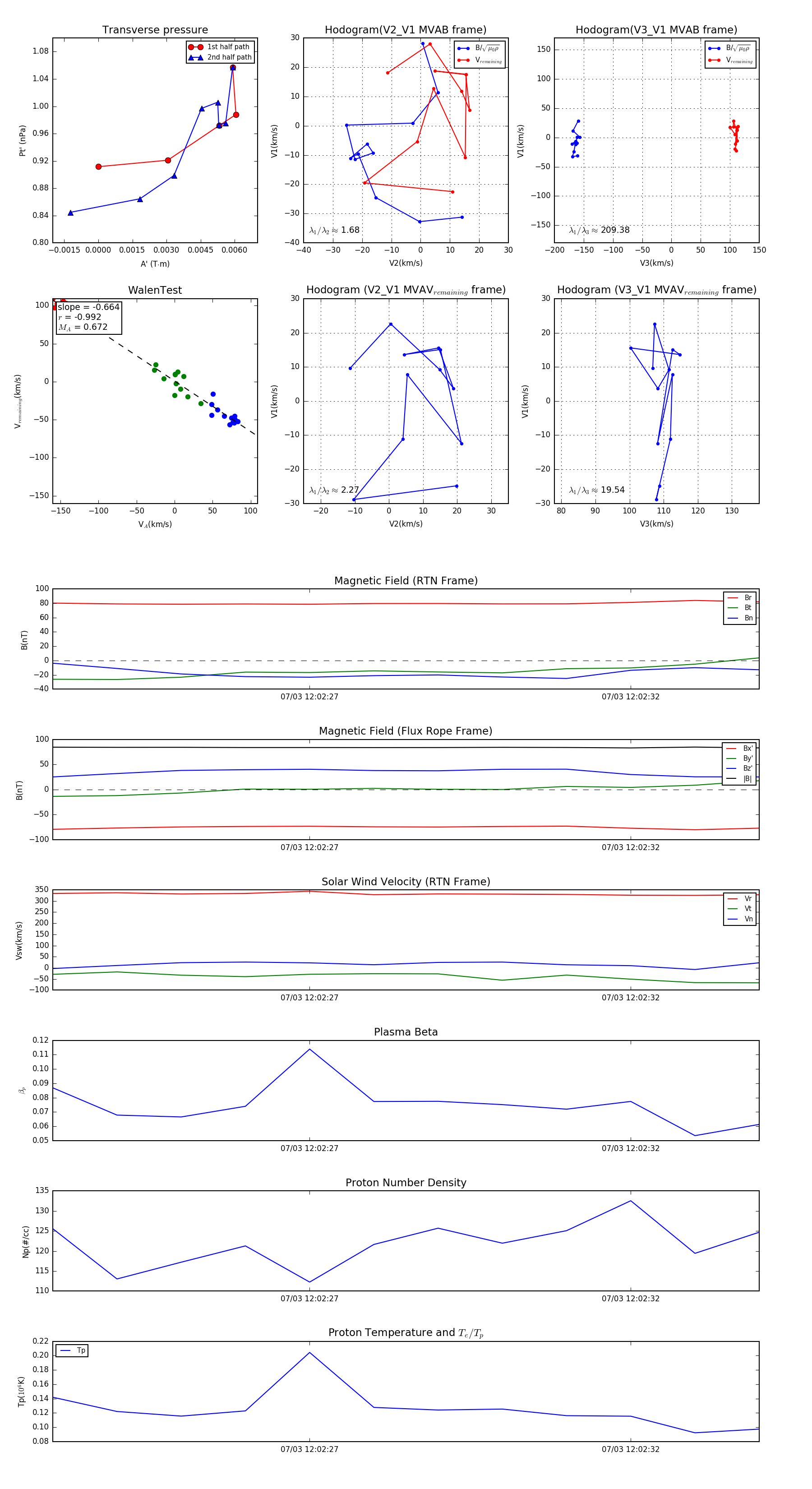
Flux Rope in 2024

Flux Rope Event 2024-07-03 12:02:23 ~ 2024-07-03 12:02:34 (12 seconds)


plot